全球最实用的IT互联网信息网站!

AI人工智能P2P分享&下载搜索网页发布信息网站地图

当前位置:诺佳网 > 电子/半导体 > MEMS传感器 >

一文读懂惯性导航&陀螺仪传感器行业概况

时间:2025-08-13 17:36

人气:

作者:admin

标签:

导读:  惯性导航 Inertial Navigation System,INS 惯性导航(Inertial Navigation System,INS)也简称为惯导系统,是一种不依赖外部导航信息的自主式导航定位技术。其基本工作原理是通过测量线加速度和角...

惯性导航

Inertial Navigation System,INS

惯性导航(Inertial Navigation System,INS)也简称为惯导系统,是一种不依赖外部导航信息的自主式导航定位技术。其基本工作原理是通过测量线加速度和角速度来解算运载体位置信息并实现定位导航。由于不向外部辐射能量、不依赖于外部信息,因而具备不与外界交互而自主独立工作的能力。

其工作环境不仅包括空中、地面,还可以在水下,主要应用于军用飞机、民用飞机、军舰、潜艇、人造卫星、太空发射器和远程弹道导弹等运载工具上定位和导航

惯性导航系统至少需要包括含有【加速度计】、【陀螺仪】等惯性测量单元和用于推理的计算单元两大部分。

加速度计

用于测量物体在三维空间中的加速度。加速度计是一种用于测量物体加速度的装置,其工作原理基于牛顿第二定律,通过测量物体所受的“惯性力”来推算加速度。在惯性导航系统中,加速度计是获取物体线加速度的关键元件。

陀螺仪

用于测量物体绕三个轴的旋转速率。陀螺仪基于高速旋转物体的稳定性,能够敏感地测量角速度和角偏差,广泛应用于导航、定位及姿态控制等领域。

01

陀螺仪分类

按技术原理及发展先后分类

第一代(机电陀螺仪):基于牛顿力学,通过转子转动或振动产生的陀螺力矩测量角运动,代表类型包括液浮陀螺静电陀螺动力调谐陀螺

第二代(光学陀螺仪):基于萨格奈克效应,利用激光或光纤环形光路中两束反向光的干涉或相位差检测角速度,主要分为激光陀螺光纤陀螺

第三代(振动陀螺仪):基于哥氏振动效应与微纳技术,通过谐振子振动受旋转影响产生的信号测量角速度,代表为MEMS陀螺(硅微机械结构)和半球谐振陀螺(静电激励振动)。

第四代(量子技术陀螺):结合微机电与量子效应(如核磁共振、原子干涉),目标为高精度、小型化导航系统,目前处于早期研究阶段,代表包括核磁共振陀螺原子干涉陀螺

按照精度及应用场景划分

陀螺仪主要精度指标包括系统性漂移率(系统误差,可软件补偿)、随机性漂移率(随机误差)、零偏稳定性,以上数值越小表示精度水平越高,其中零偏稳定性是最核心的指标,其用来衡量陀螺仪在一个工作周期内,当输入角速率为零时,陀螺仪输出值围绕其均值的离散程度。按照零偏稳定性不同,以及陀螺仪的应用场景分为战略级、导航级、战术级、消费级(表1.1)。

wKgZO2h6HX-AfLq_AAAjzw3fUZU820.png

图表1.1:各类别陀螺仪的主要应用领域、指标要求

其中半球谐振陀螺的应用范围跨度较大,涵盖了战略级至战术级领域;激光陀螺和光纤陀螺主要应用于导航级和战术级领域;MEMS陀螺现主要应用于消费级领域。

02

国内陀螺仪发展历程

早在20世纪50年代,中国的陀螺仪研究就开始萌芽。清华大学是国内最早开展陀螺仪研究的机构之一,1959年成立了陀螺与导航仪器教研组,标志着国内陀螺仪技术研究的开端。初期的研究集中在液浮陀螺仪。

20世纪80年代,北京天空航天大学张维叙教授率先开展光纤陀螺研究。张维叙教授是北京航空航天大学的知名学者,被誉为中国光纤陀螺技术的奠基人。其不仅率先在国内开展光纤陀螺技术研究,还突破了保偏光纤耦合器、集成光学调制器和抗辐射光纤光源等核心器件的技术瓶颈,为我国高精度光纤陀螺的发展和应用奠定了坚实的基础。

1994年国防科技大学教授、中国工程院院士高伯龙研制出我国第一台激光陀螺,使中国成为第四个拥有独立研制激光陀螺的国家,拉开了光学陀螺仪产业化的序幕。高伯龙院士是国防科技大学的教授,中国工程院院士,被誉为“中国激光陀螺奠基人”。他带领团队从零开始,经过长期的努力,成功研制出多种型号的激光陀螺,并解决了激光陀螺研制过程中的一系列关键技术难题。其研究成果不仅在国内产生了深远影响,也为国际导航技术的发展做出了重要贡献。

此外还有张春熹教授,现任北京航空航天大学仪器科学与光电工程学院“光学工程”学科责任教授、博士生导师。是我国光纤陀螺学术带头人之一,从1993年博士生开始一直从事光纤陀螺理论、技术与应用研究,建立了我国闭环光纤陀螺理论与技术体系、陀螺用光电子器件研制生产体系,打破封锁实现了完全自主可控;使我国光纤陀螺精度提升了4个数量级,成为美、法后精度达到到10-5°/h极限量级的国家,让光纤陀螺成为我国精确打击武器体系主选产品。

03

惯性导航总体市场规模

及发展现状

我国惯性导航市场处于快速增长阶段,市场横纵向发展趋势明显,原有应用领域如精确制导武器、航空航天领域等不断纵向深化发展;同时地下管线测绘、室内外无缝导航、移动测量、地质灾害监测、消费电子等新兴应用领域也不断涌现,横向扩张趋势明显。预计到2026年中国惯性导航系统行业市场规模将达到480亿元,2014-2026年年复合增速14.50%。

wKgZO2h6HX-AV_T2AABgYSSI31w389.png

图:2014-2026年中国惯性导航市场规模统计数据及预测

数据来源:中国产业信息网

05

军用、民用惯性导航

市场需求分析

中国惯性导航行业下游应用包括军用和民用两部分。军用市场目前仍是中国惯性导航行业的主流应用场景。在民用部分,伴随着无人机、通用航空、石油钻探、高铁检测、自动驾驶等应用场景的拓展,存在较大的增长空间。

军用惯性导航分析

2025 年中国国防预算达 1.81 万亿元,同比增长 7.2%,连续三年维持稳定增幅,重点支持航空装备现代化与精确制导武器研发。

wKgZO2h6HX-AEWsHAAFfH7Yt8Uw048.png

图:2008-2024年我国公共财政支出国防预算情况(单位:亿元)

(资料来源:Wind,国防部,光明网,方正证券研究所)

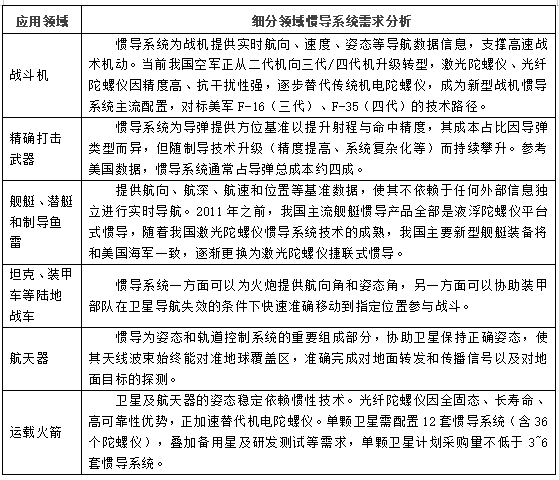
而惯性导航技术是军事领域最重要的核心通用技术之一,惯性导航的发展水平直接影响了一个国家武器装备的先进性。惯性器件作为多种装备关键分系统的核心器件将受益于装备采购费的持续增长。以下是对于军用惯性导航细分领域的需求分析。

wKgZO2h6HX-AVFxGAABG9S-u4NU470.png

图表:军用惯导细分领域惯导系统需求分析

民用惯性导航需求分析

01

|航空领域

惯性导航系统在飞机上的应用广泛,尤其是在跨洋飞行的大型客机中,惯导系统是导航的主要设备之一,对飞机的安全性和准确性至关重要。

C919是中国自主研发的大型客机,中国商飞预测预计2019至2038年,C919需求约2000 架,市场规模约1000亿美元,而民航客机的惯导系统价值量占比相对较高,通常在整个飞机系统中占比5%至10%左右,因此会带来50-100亿美元的市场。C919的惯导系统采用了光纤陀螺仪和加速度计构成的惯性测量单元。

此外2024年,“低空经济”首次写入政府工作报告,工信部《通用航空装备创新应用实施方案(2024—2030年)》提出“到2030年,推动低空经济形成万亿级市场规模”。而惯性导航系统作为低空飞行器的基础性系统,对复杂环境下的飞行安全、运行效率等方面起着重要作用,因此低空经济的发展将助推惯导系统的规模增长。

02

|石油钻探领域

随着石油资源日益枯竭,勘探和开发情况愈加复杂,因此就需要精度更高、性能更加可靠的石油测斜仪器(石油钻井工程中的核心测量设备,主要用于实时监测钻孔的井斜角、方位角等参数。其核心功能是确保钻井轨迹符合设计要求,避免钻头偏离目标储层,从而提高油气开采效率并降低工程风险。)而陀螺仪是石油测斜仪实现高精度、全环境适用的关键技术突破点,扩展了测斜仪在复杂井型和极端工况下的应用范围。

在石油钻探领域,目前国内的使用客户主要为中石油、中石化、中海油。存在较大的市场空间。

03

|高铁检测领域

惯性技术在高铁轨道检测中发挥着关键作用,能够自动测量轨道的各种参数,包括高低、轨向、水平、扭曲和轨距等,有助于及时发现并修复轨道问题,保障高铁的安全运行。2019年底至2024年,中国高速铁路营业总里程由3.5万公里增长至4.8万公里,复合增长速度约为6.5%。随着高铁建设进程不断推进,高铁轨道检测需求也将不断增加。

04

|自动驾驶领域

惯性导航系统是智能驾驶的关键组成部分,尤其在GPS信号不佳的环境中,它能提供高精度的定位信息。根据iimedia估计,2025年全球无人驾驶汽车市场规模将突破1200亿美元,2021-2025年复合增长率为46.78%,增长潜力大。预计2025年我国L2级乘用车渗透率有望达到50%,销量达到1305.5万辆,L3级乘用车渗透率为4%。L2及以上基本都需要配备一套IMU。作为自动驾驶的标配产品,随着L2及以上自动驾驶的逐步渗透,车载惯性导航市场空间有望快速扩大。

05

陀螺仪市场及竞争格局

从不同技术角度来看。

半球谐振陀螺(HRG)

半球谐振陀螺(HRG)虽然具备从战术级、战略级、导航级的广泛应用潜力,但其市场规模仍受制于造工艺复杂度高、研发周期长且成本高昂、民用市场渗透率低多重因素制约。

激光陀螺仪

激光陀螺仪则是因为物理尺寸与重量不断优化,凭借其测量优势,在国防军工、航空航天等多个领域均展现出广阔的应用潜力。未来伴随我国国防军工以及航空航天行业发展速度加快,激光陀螺市场空间将进一步扩展。

MEMS

预计2028年,中国高性能MEMS陀螺仪市场规模将达到74亿元。

光纤陀螺

根据市场调研数据显示,光纤陀螺的市场规模在2024年达到258亿元,复合增长率为19.6%。因其核心工艺存在缺陷、场景适应性不足,加上产业链关键环节受制于人等综合因素,市场规模在特定维度上存在局限性。

06

技术封锁与自主发展

高端陀螺仪作为惯性导航系统的核心部件,中国和西方国家长期实行双向出口管制,美国通过多维度政策强化对华技术封锁。

【技术清单管控】

《瓦森纳协定》修订,2023年新增“导航工具”条目,对惯性测量单元(IMU)、加速度计、陀螺仪等传感器进行限制。此外还将氧化镓、金刚石等半导体材料纳入管制,间接影响高端陀螺仪制造所需的材料供应链。

【实体清单与终端用户限制】

企业精准打击:2024年5月,某些国产FOG制造商被列入SDN清单,禁止美国企业与这些公司开展技术合作。

终端用户限制:2023年美国进一步扩大“军事最终用户”定义,即使民用企业涉及军事供应链,其采购陀螺仪等设备也需额外审批。

【自主发展】

我国的惯性导航技术已有近60年的历史,经历了从无到有、从弱到强、从落后到先进的发展历程。惯性导航的发展水平直接影响了一个国家武器装备的先进性。考虑到我国惯性导航技术与英法美等国家仍然有较大差距,而该技术对提升我国武器装备的先进性,实现精准的军事打击具有至关重要的作用,因此我国将会长期增加惯性导航技术的研发力度。

以下是具体的支持政策为突破“卡脖子”困境,中国通过政策扶持、技术攻关和产业链整合多措并举推进替代:

《中国制造 2025》:提出通过“三步走”实现制造强国的战略目标,强调提高国家制造业创新能力,加强核心基础零部件、先进基础工艺、关键基础材料和产业技术基础等“四基” 建设,为高端陀螺仪等关键零部件的国产替代提供了战略指引,推动产业向中高端迈进。

《强基工程》:聚焦高端芯片、新材料、智能制造装备、工业基础软件等关键领域,旨在突破一批关键核心技术,其中涉及陀螺仪制造所需的材料、工艺、芯片设计等基础和关键技术,为国产高端陀螺仪的研发和生产奠定基础。

《十四五发展规划》:明确提出要坚持创新驱动发展,全面塑造发展新优势,加强原创性引领性科技攻关,在人工智能、量子信息、集成电路、生命健康、脑科学、生物育种、空天科技、深地深海等前沿领域实施一批具有前瞻性、战略性的国家重大科技项目,这为包括高端陀螺仪在内的惯性导航领域技术创新和国产替代提供了政策支持和发展机遇。

此外各地政府积极出台“专精特新”政策,鼓励中小企业专注于细分领域,加大在技术创新、产品研发等方面的投入,在陀螺仪领域细分方向上进行技术突破和产品创新,提升国产陀螺仪的性能和质量,逐步实现对进口产品的替代

温馨提示:以上内容整理于网络,仅供参考,如果对您有帮助,留下您的阅读感言吧!
相关阅读
本类排行
相关标签
本类推荐

CPU | 内存 | 硬盘 | 显卡 | 显示器 | 主板 | 电源 | 键鼠 | 网站地图

Copyright © 2025-2035 诺佳网 版权所有 备案号:赣ICP备2025066733号
本站资料均来源互联网收集整理,作品版权归作者所有,如果侵犯了您的版权,请跟我们联系。

关注微信