全球最实用的IT互联网信息网站!

AI人工智能P2P分享&下载搜索网页发布信息网站地图

当前位置:诺佳网 > 电子/半导体 > MEMS传感器 >

便携式呼吸机的硬件电路设计

时间:2025-05-19 13:19

人气:

作者:admin

标签:

导读:一、便携式呼吸机压力检测原理便携式呼吸机按照不同的通气模式可以将呼吸机分为CPAP持续正压通气、AutoCPAP自动正压呼吸机、BiPAP双气道压力呼吸机三种模式。CPAP:在这种模式下,呼吸机...

一、便携式呼吸机压力检测原理

便携式呼吸机按照不同的通气模式可以将呼吸机分为CPAP持续正压通气、Auto CPAP 自动正压呼吸机、BiPAP双气道压力呼吸机三种模式。

CPAP:在这种模式下,呼吸机通过面罩向使用者输送一个恒定压力值的气流,这种模式适用于睡眠呼吸暂停或者睡眠中打鼾的患者。

Auto CPAP:在这种模式下,呼吸机通过传感器判断出患者的呼情况,包括呼吸动作、呼吸是否暂停,呼吸气流是否降低,根据患者的呼吸情况,自动输出变化的压力,以最小的压力输出达到最佳的治疗效果。

BiPAP:这是一种功能更加全面的双气道压力呼吸机,能够输出较高的吸气压力和较低的呼吸压力在整个呼吸过程中,呼吸机与患者的呼吸接近同步。

e339ca40-3470-11f0-8605-92fbcf53809c.png

二、呼吸机工作模式选择

根据项目设计要求,设计的睡眠呼吸机主要指标就是自动调压,即根据患者的呼吸动作的不同而自动的调节呼吸机输出压力值,本方案设计采用双水平通气模式,即BiPAP通气模式,在这种通气模式下呼吸机,能够输出较高的吸气压力和较低的呼气压力具体表现为,通过传感器判断患者的呼吸动作,当患者在吸气时,呼吸机输出正常的吸气压力,帮助患者呼吸,当患者在呼气时,调整输出一个较低的呼气压力,使患者呼气受阻减小,也就是在患者的整个呼吸过程中,呼吸机的调整与患者的呼吸接近同步。患者在该种通气模式下的整个呼吸过程都会比较顺畅,舒适度会很高。

三、呼吸机技术需求参数

根据呼吸机技术指标的要求,结合本论文的要求,设计本机的技术参数如下:

①气体压力调节范围:400Pa-2500Pa。

②气体流量要求:当管道压力为800Pa时,流量应大于45L/min。

③风机启动和停止方式:使用者戴上面罩后呼气,当呼气压力大于设定呼气触发压力阈值时,风机启动。摘下面罩并且满足管道压力为设定值60%以下超过30秒后,风机自动停止运转。

④漏气补偿参数:当使用者佩戴面罩不当,或者面罩松动时,导致通气管道内压力减小,导致实际压力介于设定压力值的65%--95%之间超过30秒时,认为出现漏气情况,调整风机压力,将设定压力值加上50 Pa。

⑤数据存储:数据存储吋间应超过30天。

四、呼吸机硬件电路设计

1、硬件组成

本设计中,呼吸机的组成部分主要有控制主机,键盘,显示屏,压力传感器、面罩导管,报警系统,存储系统。根据预设定压力值,风机持续输出一定水平正压和流量的气流,通过管路和面罩施加到病人的上呼吸道,通过正压气流保持病人的上呼吸道通畅。通过压力传感器对管道压力进行实时监测,根据压力的监测数据判断患者的呼吸情况,以便进行对风机的触发控制,实现自动调压和漏气补偿的功能。呼吸机运行过程中,对压力值进行实时采样并在显示屏中绘制实时动态曲线,同时将采样数据存储到SD卡中,为病人的治疗提供相应的数据支持。

e355d4c4-3470-11f0-8605-92fbcf53809c.jpg

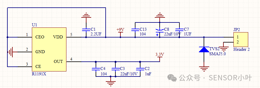
2、 LDO电路设计

在呼吸机设计中,风机的驱动电源为9V,压力传感器和蜂鸣器所需电源为5V,MCU控制器以及外围电路所需电源为3.3V,所以设计釆用直流5V稳压电源对呼吸机主板进行供电,9V稳压电源分别经过两次降压,产生5V和3.3V电压。9V转5V电路,采用理光公司的LDO稳压芯片R1191x。

e3729a46-3470-11f0-8605-92fbcf53809c.png

3、 MCU电路设计

根据设计的功能要求,主控制器需要有外围功能,稳定性强,非常经济,并且能够支持操作系统的嵌入。在本方案中,我们选用了世强代理的性价比较高的瑞萨单片机作为MCU,其型号为R5F101AG。主控制器主要完成了与传感器驱动与通信、UATA通信、数据分析与处理。

e3833982-3470-11f0-8605-92fbcf53809c.png

4、SM9541压力传感器电路设计

气道压力检测在呼吸机中起了重要的角色呼吸机向使用者通气的过程中,通过压力的实时检测,输送到控制器中,控制器可以判定使用者的呼吸状况,进而调整风机转速,做出相应的动作处理。所以压力的检测相当于呼吸机控制系统的一只眼睛,十分重要通常情况下压力传感器都是非线性器件,具有零点和温度漂移,会导致信号输出超出或低于按比例进行的计算值。所以线性度好,较少温度漂移的传感器是压力信号检测的理想选择。

在本设计中采用SMI公司的传感器进行压力的实时采集,根据SM9541的手册,设计压力检测电路如图所示:

e3a3817e-3470-11f0-8605-92fbcf53809c.png

SM9541系列为陶瓷基底贴装高稳定压阻式压力传感器芯片,利用陶瓷基板上的薄膜电阻进行零度校正、零点温度补偿和灵敏度温度补偿,采用恒压源驱动。

5、风机驱动

呼吸机的工作是就是通过风机转动结合通气面罩向患者供气,在使用时不仅需要保证通气压力和流量,还要尽量减小运行过程中的噪音,否则会打扰到使用者的休息。因此需要选用具有“紧凑、安静、高效”等特点的风机,同时需要满足供电要求,能够达到4000Pa以上,而且噪音不超过60分贝。

本设计中需要实现自动调压功能,具体表现为当使用者吸气时,风机正常运行,输出需要的压力和流量,当使用者呼气时,风机低速运行,防止使用者呼气困难。所以风机的运行会是一个动态的运行过程。本机所需风机控制功能有正向、运行使能,闭环速度控制。我们采用迈来芯 MLX90283芯片,此芯片采用混合信号CMOS技术设计,器件集成了带动态偏移取消的霍尔传感器,控制逻辑和全桥输出驱动器。单线圈无刷直流振动电机的单芯片解决方案。

e3c8996e-3470-11f0-8605-92fbcf53809c.png

6、运行参数存储

由于设计要求中需要在呼吸机运行时记录使用者的呼吸压力参数,查看呼吸机中存储的数据,判断自己的病情,为患者的治疗提供数据支持。呼吸机的运行数据不能太少,数据越少越不能表现患者的呼吸状况,所以本设计中压力的存储时间设计为6个月以上,所以系统需要很大的存储空间, R5F101AG内部的的flash只能用于存储控制程序和参数,所以需要外接存储器。

7、时钟电路

RTC时钟电路使用Epson RX-8010SJ时钟芯片进行设计, RX-8010SJ时钟芯片是一种低功耗、数字I2C接口、带有日历和时钟数据RAM、按BCD码存取的时钟/日历芯片,它能够提供年、月、日、时、分、秒等时钟日历数据。EPSON的RX-8010SJ将32.768KHz的晶体和时钟IC组合在一个封装中, 并在出厂时进行时钟精度调整,无需再进行电路匹配和时钟调整, 同时由于内置晶体, 大大减少了PCB电路面积.

根据RX-8010SJ时钟芯片资料,设计RTC时钟电路如下图。

e3d75634-3470-11f0-8605-92fbcf53809c.png

五、呼吸机软件算法

在本方案中,采用uc/OS-II系统进行设计。任务调度如下图所示

e3f45658-3470-11f0-8605-92fbcf53809c.png

1、呼吸机控制流程

根据呼吸机设计要求,呼吸机控制的基本流程如下图所示,主要包含人机交互界面显示,风机控制,呼吸压力协调控制和参数存储功能组成。

e41167d4-3470-11f0-8605-92fbcf53809c.jpg

呼吸机上电后,进入设置界面,用户使用键盘配置呼吸机运行参数,如呼吸压力,是否报警,是否自动控制等,然后存储配置参数。呼吸机的启动通过压力触发,呼吸机实时监测呼吸通道压力值,当压力值大于50Pa时,触发成功,启动呼吸机开始运行,具体操作时,只需要用户戴好呼吸面罩后,正常呼出一口气即可实现启动。

呼吸机启动后,风机的运行不是简单的增大转速到输出设定压力值,而是根据呼吸机设计功能要求,分为升压运行状态,稳定运行状态,漏气报警状态,漏气补偿状态,低通气状态以及停止运行状态,另外呼吸机启动初始时默认为空闲状态,通过用户的配置,CPU根据风机运行状态对应的指令和动作进行判定,达到不同功能状态的切换。

风机运行状态确定后,CPU通过实时的检测压力值,做出呼吸动作的判断,假如判断使用者正在呼气时,为了避免使用者呼气时受到风机输出压力过大的阻碍,造成使用者呼气不适,降低风机转速,使风机输出压力值减小为400Pa。当判断使用者正在吸气时,则调整风机转速,使风机输出压力值等于设定压力值。

【结论】在本方案通过压力的实时监测,MCU通过压力的实时数据,计算出压力的实时变化率,根据压力的变化率和呼吸时间切换来实现呼吸机根据使用者的呼吸动作作对应的输出调整。

经过测试发现,我们设计的这款呼吸机能够实现根据患者的呼吸动作不同,而自动调整输出压力,人机同步性较好。压力调节范围込到0-4000Pa,其中2000Pa以下的运行时噪音小于60分贝,满足了设计指标中的功能和参数要求。

温馨提示:以上内容整理于网络,仅供参考,如果对您有帮助,留下您的阅读感言吧!
相关阅读
本类排行
相关标签
本类推荐

CPU | 内存 | 硬盘 | 显卡 | 显示器 | 主板 | 电源 | 键鼠 | 网站地图

Copyright © 2025-2035 诺佳网 版权所有 备案号:赣ICP备2025066733号
本站资料均来源互联网收集整理,作品版权归作者所有,如果侵犯了您的版权,请跟我们联系。

关注微信