全球最实用的IT互联网信息网站!

AI人工智能P2P分享&下载搜索网页发布信息网站地图

当前位置:诺佳网 > 电子/半导体 > MEMS传感器 >

桥式传感器测量通过具有数字可编程增益和输出

时间:2023-06-17 15:57

人气:

作者:admin

标签:

导读:基于电阻的电桥电路广泛用于从测量物理变量(如压力和力)的传感器提供电输出。这些输出通常很小,因此需要放大才能使其达到测量和控制系统中A/D转换器所需的电平。本文介绍了...

基于电阻的电桥电路广泛用于从测量物理变量(如压力和力)的传感器提供电输出。这些输出通常很小,因此需要放大才能使其达到测量和控制系统中A/D转换器所需的电平。本文介绍了一种具有极低漂移和许多有用特性的多功能新型IC仪表放大器,并以压力测量为例,讨论了它在解决桥式仪表问题中的作用。

压力传感

图1说明了典型电输出压力仪表的功能。压力是通过机械元件的运动来感知的,例如隔膜、波登管、波纹管和胶囊,所有这些都在施加压力时偏转。这种偏转会导致应变计的电阻发生变化。

wKgZomSNZ3SAUkyiAAAO8oVFGgU654.gif

图1.将压力转换为电信号。

最流行的压力传感器使用惠斯通电阻桥配置中的应变计,其中所有四个元件都是可变的(如图2D所示),从而提供最佳的线性度和灵敏度。当对隔膜施加压力时,桥的两个量具元件受到张力;另外两个元素受到压缩。阻力的相应变化是入射压力的量度。电桥由恒定电压或电流激励,产生电信号。

在表压传感器技术的一种形式中,应变计元件粘合到金属膜片上并产生满量程电阻变化,通常为基本电阻的0.1%量级。当对电桥施加恒定电压或电流时,该范围内的电阻变化会产生线性不平衡,该不平衡以差分电压(或电流)来测量。在另一项技术中,半导体应变计被粘合到硅隔膜中,并且可以产生更大的响应 - 在许多情况下约为基电阻的1%。

信号调理

电桥产生的信号通常很小,并且会受到噪声、失调和增益误差的影响。在对电桥输出进行数字化之前,必须对其进行放大,调整失调以匹配A/D转换器的跨度,并进行滤波以消除噪声。虽然图3所示的信号调理模块可以使用运算放大器和分立电路元件构建,但仪表放大器已被证明可以节省器件成本、电路板面积和工程设计时间。

wKgZomSNZ3eASyG6AAAnHMcJE2U928.gif

图2.具有四个电阻元件的桥接器

wKgaomSNaL2Afg5gAAAajGLEKSM162.png

图3.压力测量仪表。

在典型的压力传感器应用中,电阻电桥输出的差分信号(跨度为数十或数百毫伏)与施加的压力和施加到电桥的激励电压成正比。例如,霍尼韦尔 26PC01SMT 系列微结构压力传感器具有 ±1.0-psi 的满量程量程。施加5 V电压时,零压力零点偏移为±2 mV,满量程输出范围在±14.7 mV至±18.7 mV范围内,共模电平为2.5 V。为了在高共模电压存在的情况下准确分辨出这种小差分输出电压,仪表放大器抑制共模信号的能力至关重要。例如,12位读出分辨率要求LSB小于10 μV (35 mV/4096),或比共模电平低约101 dB。

手动电桥补偿

压力传感器中的惠斯通电桥通常进行手动补偿,以消除其偏移和量程误差。这要求仪器制造过程包括调整偏移、失调温度漂移、量程和量程温度漂移的步骤。图4所示为一个桥,其中增加了电阻以补偿这些误差。消除这些错误既耗时又昂贵。或者,可以通过将来自D/A转换器的可编程直流电压施加到仪表放大器的基准引脚来调节失调。失调校正是必需的,否则失调会减小ADC的可用动态范围。

wKgZomSNaMKATkJWAAAXDuGe804311.png

图4.手动电桥补偿。

压力传感器的增益不确定性使得增益调整成为大多数基于仪表放大器的系统的要求。传统上,这是通过增加一个与仪表放大器的外部增益电阻串联的微调电位器来完成的。为了在更宽的温度范围内实现更高水平的性能,系统设计人员转向软件控制的增益补偿。

仪表放大器误差

图5显示了传感器与信号调理电路接口时出现的一些典型误差源。电桥放大器偏置电流流过电桥的输出电阻。电阻或偏置电流的任何不平衡都会产生失调误差。该误差乘以增益,出现在输出端。此外,失调电压和偏置电流是温度的函数。其他需要考虑的重要误差包括放大器的增益精度、非线性度和噪声。电桥测量应用需要具有低输入失调电压、偏置电流、失调电压TC和偏置电流TC的高性能放大器。

wKgaomSNZ3uAFPfSAAAPHlS0sHA677.gif

图5.放大器误差源。

AD8555出手相救

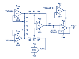
使用压力传感器等桥式电路的测量系统设计将受益于ADI公司的新型零漂移数字可编程放大器AD8555。其仪表放大器配置采用三个自归零放大器(A1、A2、A3),如图6所示。

wKgaomSNaNCAb0kJAABG98B6LSA624.png

图6.AD8555仪表放大器的功能框图

为了避免传感器电桥负载,差分输入在两个端子上都具有高阻抗和低偏置电流(V收银机和 V内格).自动归零技术通过连续校正放大器产生的直流误差,最大限度地降低失调和失调漂移。这导致在–10°C至+40°C的温度范围内最大输入失调电压为125μV,最大漂移仅为65 nV/°C。

增益范围从70到1280,通过单线串行接口以小于1的步长(分辨率优于0.4%)进行编程,方法是分别调整两级的增益。在DigiTrim工艺中,通过吹制多晶硅将增益设置锁定到位®1熔断 器。第一级增益通过调整P4和P00的6位代码,分40步从128.7降至1.2;第二级增益通过调整P17和P5的200步8位代码从3.3设置至4。在永久固定设置之前,可以对调整值进行临时编程、评估和重新调整,以获得最佳校准精度。

AD8555还具有8位DAC可编程失调,可用于补偿输入信号中的失调误差和/或为输出信号添加固定偏置。例如,这种偏置用于在单电源环境中处理双极性差分信号。输出失调电压的分辨率可设置为电源轨之间电压差的0.39%,(在DD–在党卫军).

wKgZomSNZ36ABbw1AAAHfSx3Omk922.gif

wKgaomSNaN2AeE47AAAVWET6u1Q615.png

其中

增益 = (第一级增益) × (第二级增益)

Vdiff是要测量的差分输入电压

NDAC 代码是 DAC 输入代码的数值。

与增益一样,输出失调可以临时编程、评估和重新调整;然后可以通过熔断保险丝来永久设置。

单电源供电已成为现代传感器放大器越来越理想的特性。当今的许多数据采集系统都由单个低压电源供电。AD8555采用2.7 V至5.5 V单电源供电。放大器A4的输出摆幅在任一电源轨的7 mV以内。

AD8555放大器中的故障检测可防止开路、短路和浮动输入。这些条件中的任何一个都会触发一个电路,导致输出电压被箝位至负电源轨(V党卫军).在V上还可以检测到短路和浮动条件钳输入。利用外部电容,AD8555可以实现一个低通滤波器,以限制其DC至400 kHz输出频率范围。

AD8555在传感器桥信号调理中的作用

系统工程师希望所有具有相同部件号的压力传感器都具有几乎相同的性能。通常,现成的传感器不能以足够的精度满足此类要求。实现传感器之间一致性的一种方法是在制造过程中进行大量修整。如果这些传感器的行为在整个温度范围内是可重复的,那么更好的方法可能是使用新一代可编程放大器来提供补偿。

AD8555及其零漂移仪表放大器可提供放大、增益设置和调整、失调设置和调整以及箝位,所有这些都以数字方式建立。它可用于补偿桥式传感器中的失调和增益误差,并提供传感器故障指示。它支持使用软件进行调整,使使用微调电位计进行补偿在制造环境中成为过时的艺术。在恶劣和拥挤环境中使用传感器的许多情况下,AD8555的宽温度范围和节省空间的封装尺寸使测量受益匪浅,AD4采用4 mm x 8555 mm引脚框架芯片级封装(LFCSP)。由于AD<>能够驱动非常大的容性负载,因此可以放置在传感器附近,并且与信号处理电路保持一定距离。其高水平的编程灵活性和直流精度使其有别于所有其他解决方案。

应用示例

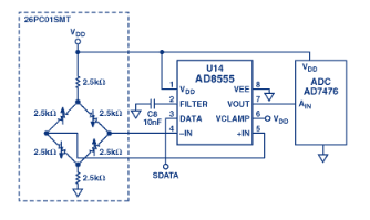
在给定批次的压力传感器中,传感器之间的差异会导致传感器满量程输出的20%的失调电压。传感器之间的增益几乎相差 2 比 1。以下示例显示了如何使用AD8555来补偿失调和增益变化,同时最大化提供给A/D转换器的信号的动态范围。图7所示为应用电路,包括桥式转换器、AD8555和AD7476模数转换器

wKgZomSNaOiAd8kwAAA_wS7icv4469.png

图7.压力传感应用示例。

传感器特性

26PC01SMT(表面贴装技术)压力传感器是一款基于惠斯通电桥的印刷电路板安装器件,与AD8555一起,似乎可以在小尺寸内提供完整的可编程压力测量和调节。根据 10 V 和 25°C 时的数据手册规格,以下是采用 5V 电源时的预期传感器特性:

测量类型 表压计、真空计、差分
压力范围,磅/平方英寸 ±1.0
输入电阻范围,千欧姆 5.5 到 11.5
输出电阻范围,千欧姆 1.5 到 3.0
输出电压范围,mV,±1 psi ±14.7分钟,典型值±16.7,最大值±18.7
量程随温度的变化,% ±1.5 型,最大 ±4.5
零偏移,mV –2 至 +2
零点偏移,mV,25°C 至 0°C;25°C 至 50°C 最大±1.0
线性误差,量程百分比 ±0.50 型,最大 ±1.75
重复性和滞后误差,% 0.20 类型
超压,磅/英寸2 最大 20

放大器特性

信号调理电路还会引入误差,这些误差表现为偏移。下表列出了AD8555的误差贡献。

参数 错误
公私合一
输入失调电压 (2 μV + 2 mV/150) × 150
458
输入失调电流 2500欧姆× 200 pA × 150 15
增益误差 0.5% 5000
CMRR 100分贝 750
增益非线性 (1) 50 页/分钟 50
0.1–10 赫兹 1/f 噪声 (2) 0.7 μV 峰峰值 × 150 21
总未调整误差 ~7 位
6294
总调整误差 (1+2) ~14 位
71

条件:Rbridge = 2500 欧姆,满量程 = ±16.7 mV,AV = 150,VOFF = 2.5 V,VOUT = 0 V 至 5 V

下表显示,主要误差源是AD8555输入端出现的静态误差。这些将与传感器中的相应变化一起被修剪掉。由电流噪声、增益漂移和失调漂移引起的误差很小,可以忽略不计。其余无法消除的误差是噪声和增益非线性。

由于噪声限制了传感器信号的放大精度,因此低电平信号的高分辨率测量需要低噪声、低漂移放大器。AD8555在32 kHz时的本底电压噪声密度为1 nV/rt/Hz。直流至10 Hz的噪声为0.7 μV峰峰值。

电桥、AD8555和模数转换器均由+5 V电源激励。电桥的满量程输出范围将在±14.7 mV至±18.7 mV范围内。其失调范围为–2 mV至+2 mV。匹配模数转换器的5 V满量程输入范围需要134至170的增益设置。当失调设置为2.5 V时,放大器输出范围为0 V至5 V,因为压力在–1 psi和+1 psi之间变化。

首先将增益设置为 134,即此传感器所需的最小值。使用0 psi输入时,调整失调,直到放大器输出为2.5 V。这补偿了传感器的零点偏移和放大器误差项。施加 1-psi 输入,并调整增益,使放大器输出电压为 5 V – 1 LSB。输出失调是增益的函数,因此失调和增益调整必须迭代完成。作为替代方案,可以在测量输出范围后计算所需的增益。失调在增益设置后进行调整,因此只需调整一次。

结论

AD8555集成了具有可编程增益、可编程输出失调、故障检测、输出箝位和低通滤波功能的零漂移仪表放大器,从而简化了桥式测量系统的设计,从而在传感器和A/D转换器之间提供完整的信号调理路径。ADI公司提供包含样品件以及评估软件和硬件的评估套件。

审核编辑:郭婷

温馨提示:以上内容整理于网络,仅供参考,如果对您有帮助,留下您的阅读感言吧!
相关阅读
本类排行
相关标签
本类推荐

CPU | 内存 | 硬盘 | 显卡 | 显示器 | 主板 | 电源 | 键鼠 | 网站地图

Copyright © 2025-2035 诺佳网 版权所有 备案号:赣ICP备2025066733号
本站资料均来源互联网收集整理,作品版权归作者所有,如果侵犯了您的版权,请跟我们联系。

关注微信