全球最实用的IT互联网信息网站!

AI人工智能P2P分享&下载搜索网页发布信息网站地图

当前位置:诺佳网 > 电子/半导体 > MEMS传感器 >

霍尔传感器和电流纹波技术在电动车窗防夹中的

时间:2023-03-21 10:18

人气:

作者:admin

标签:

导读:随着现代汽车技术的不断发展,人们追求更加舒适和便于操作的驾驶环境,因此,越来越多的汽车上安装了电动车窗,从而实现车窗的自动升降。然而,由于电动车窗的上升速度较快,...

随着现代汽车技术的不断发展,人们追求更加舒适和便于操作的驾驶环境,因此,越来越多的汽车上安装了电动车窗,从而实现车窗的自动升降。然而,由于电动车窗的上升速度较快,很容易引发夹伤乘客等事故,尤其是对儿童形成了安全隐患。这对于汽车的安全性提出了新标准,要求电动车窗具有一定的防夹功能。

防夹功能主要是指当车窗上升的过程中遇到障碍物(如手、头等)时,可以识别出车窗处于夹持状态,并令其立即停止上升并反向下降,从而避免事故的发生,是汽车人性化的重要体现。

此功能也被许多国家纳入了法律规范中。美国交通部颁布了针对电动车窗系统的法规FMVSSII8,欧盟标准74/60/EWG也对防夹保护装置应确保的防夹力进行了明确规定。中国也已颁布了类似的法规(GB 11552-2009),要求自2012年起,新增车辆的电动玻璃升降器应具有防夹功能,且防夹力小于100N,也就是说在防夹力达到100N前,车窗玻璃开口在4~200mm范围时,车窗应停止上升并且反向下降。

目前电动车窗的防夹功能主要是通过以下两种方案实现:霍尔传感器方案和基于纹波计数的无传感器方案。

1.霍尔传感器方案

此方案在电机轴上安装磁环,在磁环附近安装霍尔传感器,当电机转动时带动磁环转动,在霍尔传感器上感应出高低电平的脉冲信号,脉冲的个数反映了电机的位置,脉冲的频率反映了电机的转速。

当电动车窗上升并遇到障碍物时,阻力变大,电机转速将减慢,对应脉冲信号的脉宽将变大,此时系统会向ECU模块报告信息,ECU向继电器或电机驱动芯片发出指令,使电机停转或者反转,从而令车窗停止或下降,实现防夹判断。

DRV5013-Q1是一款双极性霍尔效应传感器,具有宽工作电压范围(2.7 至38V)和高达-22V的反极性保护,使得该器件广泛适用于各种汽车应用。此外,该器件还具有抛负载、输出短路和过流等内部保护功能。

pYYBAGQZE-mAYTOoAACQxJzYdLY370.png

图1 DRV5013-Q1的场方向定义

pYYBAGQZE-qAFbYSAABM1TsDGK4964.png

图2 DRV5013-Q1输出

此方案需要安装磁环且每个车窗都需各自的控制器,因此成本较高。

相比于霍尔传感器方案,基于纹波计数的无传感器方案可以节省磁环、霍尔传感器及相关线束的成本。此外,此方案可以用单控制器同时控制多个车窗,能够提高整车的集成度,进一步降低控制器的成本。因此,基于纹波计数的无传感器方案将成为未来电动车窗防夹的发展趋势。

2.基于纹波计数的无传感器方案

纹波计数的无传感器方案是利用转子转动过程中,电刷在电级间切换产生电流纹波,并对这种电流波动进行采样、分析和控制。

poYBAGQZE-qAcFxJAAAxAhh6VhQ197.jpg

图3 直流电机

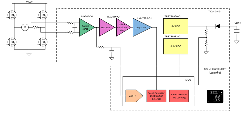
此方案首先通过采样电阻将电机电流信号转换为电压信号,并通过运放对电压信号进行滤波和放大,放大后的信号一路经过AD转换成数字信号给到MCU,作为防夹及堵转的判断依据,另一路通过滤波器比较器得到方波信号,此方波的频率和电机的转速成正比。通过方波的个数和频率可以判断电机的位置和转速。

pYYBAGQZE-uAZX0MAAEMoM9y77w374.png

图4 TIDA-01421的系统框图

参考设计TIDA-01421提供了一种无传感器的纹波防夹方案。该设计主要分为以下几个部分:

电流检测放大

INA240-Q1是一个宽共模范围,高精度,双向电流检测放大器。该器件具有–4V至80V的共模范围,120dB的超大共模抑制比,能够提供准确,低噪声的测量结果。

应用中可以在INA240-Q1的输入端使用一个简单的RC输入滤波器,以减少高频电机电刷产生的噪声和潜在的PWM开关噪声。

带通滤波器

电流检测放大器的输出通过有源带通滤波器进行滤波,以消除额外的噪声和直流分量,从而得到电流纹波信号。

TLV2316-Q1是一款双通道,低压,轨至轨通用运算放大器。该器件具有单位增益稳定的集成RFI 和EMI 抑制滤波器,在过驱条件下不会出现反相,并且具有高静电放电(ESD) 保护(4kV HBM)。

差分放大器

在电机启动时,电机电流会出现非常大的初始尖峰,即浪涌电流。该电流尖峰足够大且足够慢,以至于不能被高通电路滤除。通过差分放大器,可以从信号中消除这种低速,高振幅电流尖峰,从而生成一个低噪声的交流信号,供下一级比较器进行测量。

比较器

经由差分放大器输出的信号通过比较器最终产生一个0V至3.3V的方波信号,其频率等于电机电流纹波频率。此方波信号最终供给MCU用于计数。

LMV7275-Q1是一款轨至轨输入低功耗比较器,并具有漏极开路输出。小型SC-70封装非常适合低电压,低功耗、对空间要求严格的设计。

poYBAGQZE-yAFGsOAAIEYiTc-cU449.png

图5 各级输出波形

综上所述,本文介绍了两种应用于电动车窗防夹的方案——霍尔传感器和纹波防夹技术的基本原理,比较了纹波方案相对于霍尔在实际应用中的优势。虽然霍尔方案以其成熟技术和高可靠性,占据着目前市场上车窗防夹应用的主导地位,但是随着机械加工工艺和电子技术的不断发展,纹波技术市场份额的增加趋势将越发明显。

审核编辑:郭婷

温馨提示:以上内容整理于网络,仅供参考,如果对您有帮助,留下您的阅读感言吧!
相关阅读
本类排行
相关标签
本类推荐

CPU | 内存 | 硬盘 | 显卡 | 显示器 | 主板 | 电源 | 键鼠 | 网站地图

Copyright © 2025-2035 诺佳网 版权所有 备案号:赣ICP备2025066733号
本站资料均来源互联网收集整理,作品版权归作者所有,如果侵犯了您的版权,请跟我们联系。

关注微信