全球最实用的IT互联网信息网站!

AI人工智能P2P分享&下载搜索网页发布信息网站地图

当前位置:诺佳网 > 电子/半导体 > MEMS传感器 >

通过利用 BQ25570 PMIC启动能量采集

时间:2018-08-10 09:34

人气:

作者:admin

标签:

导读:物联网节点必须在不更换一次电池的情况下运行数年才能最大程度地减少维护工作。对于某些类型的系统,节点只需要很少的电池电量,而依赖于能量采集器来满足长期电力需求,例如...

物联网节点必须在不更换一次电池的情况下运行数年才能最大程度地减少维护工作。对于某些类型的系统,节点只需要很少的电池电量,而依赖于能量采集器来满足长期电力需求,例如太阳能电池阵列或小型蜗轮机。

能量收集设计的根本缺陷是电源不可靠,但也有一些例外情况,例如流量计,其中液体的运动是持续的,采集器可从这种流动中吸收一部分动能。

大多数情况下,采集器只能达到较低持续性水平的能量流动。遗憾的是,这种能量供应通常还有顶峰和低谷,很可能与系统高峰需求不一致。这就需要使用可充电电池或电容器元器件,将暂时过剩的能量存储在系统内部的电能储存器中。

如果系统能够长时间保持静态,它就可以只消耗极少的电能,让电能积聚到足以应对高峰需求。对于物联网节点而言,这种高峰需求尖峰很常见,如图 1 所示。当这类节点不工作时,可以确保其电路的很大一部分处于断电状态,从而达到整体低能耗目标。借助这种低占空比特性,我们可以将系统设计为仅有不超过百分之一的系统生命周期处于高能耗状态。

典型物联网传感器节点的功耗特征图片

图 1:典型物联网传感器节点的功耗特征

物联网节点需要能够在一定的功耗范围内执行多个任务。通常,节点将感应传入的数据,例如某个管道内的流速,或者如果是环境传感器,则将感应温度或湿度水平。系统需要将它接收的数据传输到同类节点或服务器,以便与其他节点的报告进行比较,如果数据表明发生了重大变化,则需要采取措施。如果比较或筛选算法显示了可报告的变化,则节点将需要激活射频收发器,组合数据包,并将其发送到物联网网关。节点还需要侦听确认以及网络状态更新。

很可能峰值功率就出现在射频传输期间。但是,我们可以对活动进行排序,首先组合数据包并将其传送到射频子系统,让节点的一部分关闭,然后再发起实际射频传输。这有助于消除峰值功率,防止电容器和电池组合放电过快。

有一些简单的电路设计技巧可从能量采集器对储能电容器进行充电,以提供足够的电能来满足活动高峰的需求。一种技巧是将二极管与太阳能电池或类似采集器及电源轨串联。电容器可以充电到采集器的开路电压。并联的过压保护可以保护电容器和电源轨,防止达到过高的电压电平。但是,只有在太阳能电池阵列能够产生高于电源轨的电压时,这种方法才适用。很多小型发电机,以及基于热电发电等其他收集技术的发电机,永远不会接近这个水平。另外,充电到最高电压不适合太阳能发电,因为当前最大功率点 (MPP) 的电压会随着光照强度发生变化。

我们需要的是能够管理电容器和系统电压的专业器件。Texas Instruments(TI) 的BQ25570电源管理集成电路 (PMIC) 使得从各种收集源提取微瓦级至毫瓦级的电力成为可能,尽管大多数收集源为具有较高输出阻抗的低电压电源。电池管理功能可确保任何相连的充电电池或储能电容器不会被这种提取的电力过度充电,从而能够使用锂电池安全地工作。它还能确保电池不会损耗至超出系统负载的安全限值。除了非常高效的升压充电器之外,BQ25570 还提供超低功耗的降压转换器,以便为系统提供第二个电源轨。

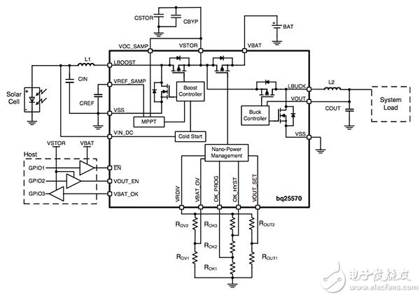
BQ25570 通过调节充电器的输入电压来执行最大功率点跟踪,如图 2 中的框图所示,VIN_DC 可以感应该输入电压。该电压将与 VREF_SAMP 引脚处的采样基准电压进行比较。最大功率点跟踪电路通过周期性禁用充电器大约 250 ms,并对一部分开路电压进行采样,从而每 16 秒获取一次新基准电压。对于太阳能采集器,最大功率点通常在 70% 至 80% 之间,对于热电采集器,最大功率点在 50% 左右。BQ25570 通过将 VOC_SAMP 连接到储能电容器 (VSTOR) 或接地,分别为太阳能和热电能量来源编程至相应的百分比水平。如果输入源的最大功率点不是 80% 或 50%,则可通过在 VRDIV 和接地引脚之间连接外部电阻器,对这个比率进行编程。

采用典型太阳能供电电路的 Texas Instruments BQ25570 框图

图 2:采用典型太阳能供电电路的 BQ25570 框图。

通过使用外部电阻器在 VBAT_OV 引脚上设置峰值阈值,为充电电池或储能电容器提供保护,防止出现过压或过充的情况。当采集器输入有足够的电能来驱动系统时,此设置也适用于由充电器向系统提供电压的情况。

促使人们选择储能电容器的部分原因是其整体尺寸,另外也有漏电方面的考虑。电化学“超级电容器”可提供最高的电容,电容值最高达到 50 F。但是,它们的漏电水平很高,这使其不适用于间歇性收集能量的设计。钽电容器可能是更好的选择,但其防火能力是一个令人担忧的问题,在设计中需要注意。这类电容器要提供合理的高电容水平,漏电水平也需要在毫微安培的范围内。但如果在成本、安全性和低漏电这几方面综合考虑,陶瓷电容器会是相对较好的选择,虽然它的电容只有大约半毫法拉。

为了便于进行能耗预算管理,BQ25570 控制着“电池良好”(VBAT_OK) 标志。当储能电池或电容器的电压降至低于预设的临界水平时,会向连接的微处理器发出警报信号。使用这种方法可以开始减少负载电流,以防系统进入欠压状态。使能信号让 MCU 能够控制 PMIC 的状态,在必要的情况下,可将其置于超低静态电流的休眠状态,以进一步节省电能。

在很多低占空比系统中,MCU 能够进入深度休眠状态,将功耗降低到非常低的水平。但是,在某些情况下,系统可能因为储备能量暂时耗尽而无法继续工作。我们可以将系统设计成不仅能容忍这种情况,还能将其视为正常现象,并利用技术来避免完全重启的需要。这些系统设计有助于将能量收集变成一种更具可行性的技术。

很多 MCU 依赖于备用存储单元,在休眠期间保存关键数据。如果这些 MCU 采用 SRAM,则在电源中断的情况下,备用存储单元将出现一些漏电,将会导致内容丢失。定期将数据写入闪存,可在一定程度上解决这个问题。但是,如果收到即将发生电源故障的警告,但又没有足够的电力提供所需的高电流来执行一系列闪存写入,也会出现问题。为了支持闪存写入,MCU 通常需要集成式充电泵,以完成擦除和写入操作,这通常需要持续几百毫秒的 5 mA 至 10 mA 的电流。

此外,也可以让 MCU 可以完全断电,并在电源恢复时重启,然后尝试从永久存储器恢复其状态,或者通过下载在关闭之前提供的状态信息从服务器进行恢复。但是,这种方法将会大幅增加功耗,并且在 PMIC 和电容器没有积聚足够电能的情况下,节点可能出现一连串的重启失败。通过存储临时数据,系统无需进行重启。有关系统状态的信息越详细,系统为了确保正常工作需要执行的恢复工作就越少。

铁电随机存取存储器 (FRAM) 提供了一种存储器技术,在出现断电的情况下,它能够在系统中存储大量的临时数据,而且功耗非常低。FRAM 的主要优点是支持超低功耗写入。可通过两种不同方式发现这种优点。与闪存不同,写入 FRAM 不需要预先擦除周期。写入操作本身需要的电荷也远低于闪存。

FRAM 的构造与 DRAM 相似,采用电容存储元件。它通常与编程晶体管组合在一起。闪存使用高电场将电荷存储在晶体管浮动栅的绝缘体内部,而铁电电容器则将电荷存储在电容器内部。与常规电容器不同,铁电电容器的材料是经过精心选择的,在施加编程电荷时,该材料能够在其晶体结构内部形成半永久性电偶极子。读取是破坏性的,因为它迫使单元进入空态。但是,写入的功耗非常低,因而它能够在每次成功读取后轻松执行,如果值为“1”则替代原始值,或者加载新的“1”。

TIMSP430FRx 系列MCU 包括多达 128 KB 的片上 FRAM,用于数据的永久存储。MCU 支持超低功耗状态,在这种状态下,片上存储器阵列和寄存器不加电,但 FRAM 将继续存储其内容。

计算通过功率损耗 (CTPL) 软件实用工具为系统设计人员提供了一种简便的方法,来利用 FRAM 提供永久状态存储功能。资源库提供了很多应用程序编程接口 (API) 以监控电源故障等事件,并对事件做出响应。通常,在系统断电之前,软件资源库将状态数据从 SRAM 和寄存器传输到 FRAM。

电力恢复后,CPTL 资源库可将 FRAM 内容传回 SRAM 数据结构和 MCU 寄存器,以便继续执行。

通过构建系统软件来最大程度地减少完全唤醒周期的次数,可以实现进一步的电源优化。设计通常分为两大类:响应式和周期式。响应式工作方式可将系统置于待机状态,等待某些活动或事件发生,然后才启动处理,最后再返回深度休眠状态。

活动可能与收集功能本身相关联。例如,在通过收集振动或运动来供电的系统中,任何剧烈运动不仅提供能量,还能激活传感器节点来进行记录。以桥梁震动监控器为例,它可以利用这种活动来驱动其运行,即当大型车辆或大风影响桥梁结构并产生高应力时,监控器将立即进行测量。

相反,周期式系统则在固定间隔之后唤醒,并且进行测量。如果数据达到了需要引起注意的级别,系统会进行处理,并可能通过网络转发数据,然后重新进入休眠模式。虽然与纯粹的响应式系统设计相比,周期式架构浪费了更多电能,但在很难简单地使用活动阈值来确定输入是否应该引起注意的情况下,通常需要使用这种架构。电感式流量感应就是一个例子。

但是,使用像 MSP430RFx 这样的 MCU,就可以减少能耗。像MSP420FR413x之类器件上的 10 位 ADC 可以触发,独立于 CPU 内核工作。在定义的周期过后,实时时钟可以开始采集操作。然后,具有上限和下限的窗口比较器能够确定是否需要唤醒 CPU 来执行进一步分析。这样可以限制传感器节点生命周期中所需的完全唤醒次数。

总结

因此,MSP430 可以作为超高能效的响应式或周期式物联网传感器节点的核心使用,通过利用 BQ25570 PMIC 启动能量采集,将系统的使用寿命进一步延长至超过使用纯电池设计可能达到的极限。

温馨提示:以上内容整理于网络,仅供参考,如果对您有帮助,留下您的阅读感言吧!
相关阅读
本类排行
相关标签
本类推荐

CPU | 内存 | 硬盘 | 显卡 | 显示器 | 主板 | 电源 | 键鼠 | 网站地图

Copyright © 2025-2035 诺佳网 版权所有 备案号:赣ICP备2025066733号
本站资料均来源互联网收集整理,作品版权归作者所有,如果侵犯了您的版权,请跟我们联系。

关注微信