全球最实用的IT互联网信息网站!
AI人工智能P2P分享&下载搜索网页发布信息网站地图
奥迪威MEMS超声波传感器在四足机器人测距避障系
阅读全文2025-08-25
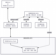
储能系统效率提升的“隐形推手”:芯森电子A
高分辨率、高动态、超低功耗三大特性助力AI P
什么是传感器标定?传感器标定真的如此重要吗
事件相机会成为自动驾驶的下一代核心传感器?
深视课堂丨点激光位移传感器SD33/SD22系列接线与
专为 AI PC 应用打造,格科推出 1/4.7 英寸图像传感
阅读全文2025-08-22
汇顶科技净利润增长36%,深圳380亿市值传感器龙
全球顶尖汽车测试展将启幕,航智邀您共探三电
Allegro高速电机位置传感器线上研讨会回顾
工业4.0时代:有线振动传感器与数据采集
AI大年,传感器狂欢!三大传感器企业H
思特威2025上半年业绩飙升:营业收入37
什么是传感器标定?传感器标定真的如此
CPU | 内存 | 硬盘 | 显卡 | 显示器 | 主板 | 电源 | 键鼠 | 网站地图
Copyright © 2025-2035 诺佳网 版权所有 备案号:赣ICP备2025066733号 本站资料均来源互联网收集整理,作品版权归作者所有,如果侵犯了您的版权,请跟我们联系。