全球最实用的IT互联网信息网站!

AI人工智能P2P分享&下载搜索网页发布信息网站地图

当前位置:诺佳网 > 电子/半导体 > EMC/EMI设计 >

RCD吸收电路EMI影响与参数调整影响分析

时间:2024-01-08 09:24

人气:

作者:admin

标签:

导读:当开关管导通时,能量存储在初级绕组的电感与漏感中,变压器初级绕组电压为上正下负,RCD吸收二极管阳极近似接地,RCD吸收二管反向截止。...

01、RCD电路工作原理:

62f94b50-adb5-11ee-8b88-92fbcf53809c.png    

RCD电路工作原理:

当开关管导通时,能量存储在初级绕组的电感与漏感中,变压器初级绕组电压为上正下负,RCD吸收二极管阳极近似接地,RCD吸收二管反向截止。

当开关管关断时,初级绕组电感中储存的能量将耦合到次级输出,但初级绕组漏感中储存的能量将无法传递到副边,产生电压尖峰。根据楞次定律变压器初级绕组电压为下正上负,RCD吸收二极管正向导通,给吸收电容CB114充电,下一个开关周期重复以上状态。

RCD电路电流环路分析:

6308d8f4-adb5-11ee-8b88-92fbcf53809c.png

原边MOS管Toff期间,RCD吸收电流环路路径:变压器初级线圈的输出引脚→二极管→串联电阻→串联电容→变压器初级线圈的输入引脚。

原边MOS管Ton期间,通过并联在RC两端的电阻给电容放电,即通过并联电阻消耗来吸收电容储存的能量。

02、RCD电路EMI影响机理分析

63122fe4-adb5-11ee-8b88-92fbcf53809c.png

RCD吸收电容引起的电流振荡

变压器漏感产生的电压尖峰与变压器本身的漏感感量相关,电压尖峰的大小确定了RCD吸收电容充电电流的大小,电容充电时产生的电流尖峰不加以抑制,可能导致严重的辐射问题。

为限制RCD吸收电容的电流尖峰,在RCD吸收电路中增加串联电阻,可减缓电容充电速度,降低电流尖峰,是改善其EMI性能切实可靠的重要措施之一。

二极管反向恢复对EMI影响机理分析

RCD吸收电路中二极管工作在开关状态下,其反向恢复时间通常对EMI性能有较重要的影响。单纯的从反向恢复本身的影响来看,反向恢复时间越长,反向恢复电流越小,EMI的性能表现就越好,反之,EMI性能就会越差。

二极管反向恢复时间是由其寄生电容决定,而寄生电容通常是由二极管的封装、制造工艺决定,相同厂家的同规格型号原则上快管寄生电容小,慢管寄生电容大,寄生电容从侧面反映的实质上还是反向恢复时间。通过在RCD吸收二极管两端并联电容,可以调整由RCD吸收二极管反向恢复引起的辐射问题。

变压器励磁电感/漏感与二极管寄生参数形成的寄生振荡

RCD吸收二极管寄生电容不可避免,不同型号、不同厂家的二极管寄生电容差异较大,由于RCD吸收二极管未导通时,RCD吸收二极管寄生电容与RCD吸收电容是串联,起作用的主要是二极管寄生电容,即参与LC振荡的主要是二极管寄生电容,

首先,抑制LC振荡的最简单有效的办法是在振荡回路中串联电阻。其次,破坏振荡产生的条件,即改变电容参数、电感参数,振荡频率会随之改变。由于变压器确定后励磁电感/漏感的参数就已经固定,唯一能改变的就是二极管寄生电容参数。二极管寄生电容参数可以通过型号(快管&慢管)选择与在二极管两端并联电容改变。

03、RCD吸收电路参数调整影响分析

RCD吸收使用肖特基二极管时测试波形:

6316993a-adb5-11ee-8b88-92fbcf53809c.png

波形说明:

蓝色是原边MOS管D极电压波形,紫色是RCD吸收二极管阴极电压波形,绿色是原边MOS管的电流波形。从测试波形上看原边MOS管D极电压过冲、振铃均较严重,而RCD吸收二极管阴极电压过冲较小。

RCD吸收使用慢管时测试波形:

6326e010-adb5-11ee-8b88-92fbcf53809c.png

波形说明:

蓝色是原边MOS管D极电压波形,紫色是RCD吸收二极管阴极电压波形,绿色是原边MOS管的电流波形。从测试波形上看原边MOS管D极电压过冲、振铃有明显改善,而RCD吸收二极管阴极电压过冲也降低,MOS管电流尖峰也降低。

RCD吸收使用肖特基二极管时,改变串联电阻参数二极管并联电容测试波形:

63388b9e-adb5-11ee-8b88-92fbcf53809c.png

串联电阻改为30ohm测量波形

633cd578-adb5-11ee-8b88-92fbcf53809c.png

二极管两端并联47pF电容测量波形

波形说明:

通过仅修改串联电阻参数可以改变原边MOS管D极电压振荡波形的斜率,过冲幅度也会相对减小,RCD吸收二极管阴极电压过冲幅度变化较小,电压过冲斜率变化较明显,原边MOS管电流波形变化不明显。

通过仅在RCD吸收二极管两侧并联47pF电容,原边MOS管过冲幅度降低较小,而RCD吸收二极管阴极电压过冲幅度有明显降低,原边MOS管电流波形无明显变化。

RCD吸收使用肖特基二极管时,去掉RCD环路中串联的6mm磁珠测试波形:

634e28e6-adb5-11ee-8b88-92fbcf53809c.png

波形说明:

去掉RCD吸收环路中串联的6mm磁珠时,原边MOS管电流过冲幅度有降低,RCD吸收二极管阴极电压过冲有明显降低,而原边MOS管D极电压过冲有稍微增加,振荡变得更严重。

0.4、RCD电路EMI案例解析

PCB设计案例(一):

问题描述:

某款电源板卡辐射测试时105MHz频点呈现包络状干扰,余量不满足6dB管控标准,分析其产生原因是反激电路初级RCD吸收电路,PCB环路面积设计问题,手工飞线缩小RCD吸收环路后,验证辐射测试结果PASS。

636065e2-adb5-11ee-8b88-92fbcf53809c.png

PCB修改前RCD吸收电流环路设计

6373e1a8-adb5-11ee-8b88-92fbcf53809c.png

PCB修改后RCD吸收电流环路设计

问题解决方案:

修改PCB Layout,调整RCD吸收环路设计,缩小其PCB上布线的环路面积,降低环路空间辐射,修改PCB设计后,辐射测试顺利通过。

PCB设计案例(二):

问题描述:

某款电源板辐射测试时32MHz、77MHz频点呈现包络状干扰,余量不满足6dB管控标准,分析问题产生的原因是初级RCD电路PCB Layout的环路面积较大,导致空间辐射强,具体辐射测试数据如下图所示:

6382fef4-adb5-11ee-8b88-92fbcf53809c.png

问题解决方案:

修改PCB Layout,调整RCD吸收环路设计,缩小其PCB上布线的环路面积,降低环路空间辐射,修改PCB设计后,辐射测试顺利通过。

6396d276-adb5-11ee-8b88-92fbcf53809c.png     

05、RCD电路EMI设计优化

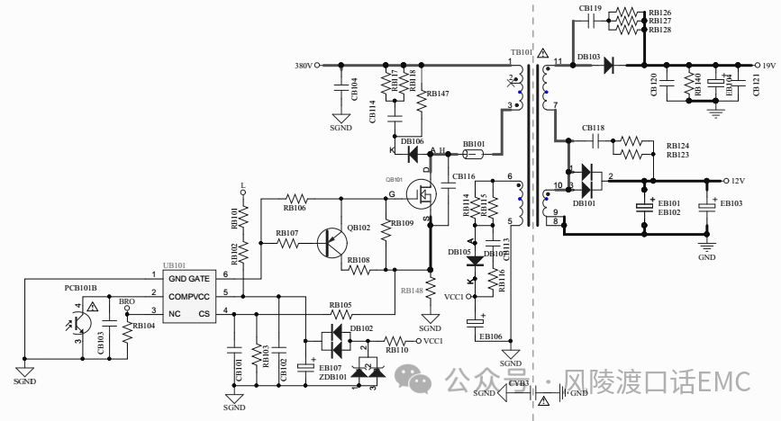
RCD电路原理EMC设计优化

639ad09c-adb5-11ee-8b88-92fbcf53809c.png

RCD电路优化设计方案:

电阻R117、R118、R123的引入,主要是抑制C106充电瞬间产生的电流尖峰或电流振荡。

二极管两端并联电容设计预留,目的是解决RCD吸收二极管反向恢复引起的问题。

从缩小RCD吸收环路面积的角度考量,磁珠位置调整如图所示。

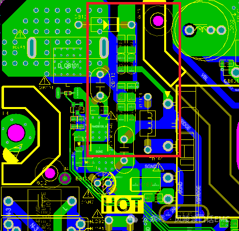
RCD电路PCB设计优化

639ea9ba-adb5-11ee-8b88-92fbcf53809c.png

RCD电路PCB设计要点说明:

RCD吸收电路从变压器初级绕组输入引脚-二极管—吸收电容-串联电阻到输出引脚构成的环路面积保持最小化,如上图红色线描述的轨迹所示。

RCD吸收电路,应避免从变压器初级绕组输出引脚-串联电阻-吸收电容-二极管-大电解电容的正极-变压器初级绕组输入引脚的情况。







审核编辑:刘清

温馨提示:以上内容整理于网络,仅供参考,如果对您有帮助,留下您的阅读感言吧!
相关阅读
本类排行
相关标签
本类推荐

CPU | 内存 | 硬盘 | 显卡 | 显示器 | 主板 | 电源 | 键鼠 | 网站地图

Copyright © 2025-2035 诺佳网 版权所有 备案号:赣ICP备2025066733号
本站资料均来源互联网收集整理,作品版权归作者所有,如果侵犯了您的版权,请跟我们联系。

关注微信