全球最实用的IT互联网信息网站!

AI人工智能P2P分享&下载搜索网页发布信息网站地图

当前位置:诺佳网 > 电子/半导体 > EMC/EMI设计 >

开关电源中EMI滤波器组件的原理分析

时间:2024-03-18 14:20

人气:

作者:admin

标签:

导读:开关电源中EMI滤波器组件的原理分析-一些EMI/EMC滤波器组件放置在电源的输入端上,一些放置在电源的输出端上,而另一些则放置在电源的输入端和输出端之间。...

电源框图

您的项目现已进展到需要选择内部AC-DC和DC-DC电源的阶段。在上一个项目中,您选择了带内部EMI和EMC组件的电源,但在本项目中,您所需的电源需要外部EMI和EMC组件。在这篇讨论文章中,我们将帮助您了解为什么需要不同的组件以及如何选择这些组件。我们不会探讨EMI和EMC的细枝末节,我们的基本理念是“不会损害其他系统”和“在存在外部电气干扰的情况下正常运行”。有关EMI和EMC的更详细讨论,请参阅如下网页:EMI和EMC电源有何区别?。

图1中的电源框图在之前的一篇网页文章开关模式电源各模块的工作原理中进行了介绍和讨论,本文将以此为基础继续展开讨论。

707775ce-e4e0-11ee-a297-92fbcf53809c.jpg

图1:AC-DC开关电源简化框图

在上图中,EMI/EMC滤波器显示为电源输入端的模块。在实际操作中,如下图2所示,一些EMI/EMC滤波器组件放置在电源的输入端上,一些放置在电源的输出端上,而另一些则放置在电源的输入端和输出端之间。

EMI/EMC组件可用于发挥以下功能:

尽量降低电源输入或输出端的辐射和传导噪声

尽量减轻电压瞬变对电源输入或输出端施加的影响

尽量削弱首次在电源输入端施加电压时产生的输入涌流

在电源出现故障时保护输入电源和导体

707b45b4-e4e0-11ee-a297-92fbcf53809c.jpg

图2:外部EMI和EMC组件

电路保护组件

保险丝

保险丝用于保护电源和馈入电源的导体,并与电源的输入端串联放置。为保证有效防护,保险丝和上游电源导体之间不应有组件。保险丝应与非接地输入端子串联放置,以保证在保险丝断开时电源上没有电压。如果规格合适的保险丝因输入到下游电源的电流过大而断开,则不仅应更换保险丝,而且下游电源也已损坏,应当予以修理或更换。应根据应用的电压、电流、响应时间和工作温度选择保险丝。还要在一系列封装选项中作出选择(例如图3中所示的选项),这有助于进一步优化设计。

707ee96c-e4e0-11ee-a297-92fbcf53809c.jpg

图3:保险丝符号(左)和安装方式(右)

金属氧化物变阻器 (MOV)

金属氧化物变阻器 (MOV) 放置在输入端子之间,并用于吸收输入电压源可能产生的电压瞬变。使用AC-DC电源时,输入电压源是交流电源线,因而可能需要借助MOV吸收瞬态电流冲击产生的瞬态能量或交流电网遭受的其它损坏。MOV组件在正常运行时具有高阻抗,而在电压超过额定值时(在出现输入瞬态电压时会发生这种情况)则会变为低阻抗。输入保险丝应始终放置在MOV和输入电源之间。如果MOV因瞬态输入电压而变为低阻抗,保险丝就可能熔断。应根据可能施加到电源的工作电压和瞬态能量选择MOV。其他MOV保护组件可以采用齐纳二极管TVS(瞬态电压抑制)二极管或GDT(气体排放管)。

70849542-e4e0-11ee-a297-92fbcf53809c.jpg

图4:MOV符号(左)和电压-电流关系(右)

输入涌流的限制电阻器

EMI/EMC组件图中标记为R1的电阻器适用于AC-DC电源,用于限制首次对电源施加交流电压时产生的输入涌流。输入涌流产生的原因是首次施加输入电压时大容量电容器发生了初始快速充电。如果没有限流电阻器,输入涌流就可能达到常规工作电流的100倍。数值较高的限流电阻器可以削弱输入涌流,但可能会导致正常运行出现无法接受的功率损耗。应当谨慎选择输入涌流电阻器的结构。电阻器必须能够承受在输入涌流流动时爆发的高能量。绕线结构电阻器通常是理想的输入涌流限制电阻器选项。膜式结构电阻器通常不适合处理大输入浪涌能量。

70881974-e4e0-11ee-a297-92fbcf53809c.jpg

图5:输入涌流的限制电阻器

一些设计会使用负温度系数 (NTC) 电阻器作为输入涌流限制电阻器。NTC电阻器在低温时具有高电阻值,可有效限制输入涌流。NTC电阻器因输入电流的流动而变热之后,电阻值就会下降,并且与电阻器相关联的功率耗散也会随之下降。应当在电源关闭之后至重新接通输入电源之前,为NTC电阻器留出充足的时间(几十秒)进行冷却和恢复高阻抗。许多DC-DC转换器应用不需要输入涌流限制电阻器。如果输入电压相对较低(240 Vac的峰值输入电压为340 V)或输入电源的源阻抗将限制最大可用输入电流,则输入涌流可能本身就会受到限制。

输出瞬态电压抑制

电源输出端的TVS(瞬态电压抑制)二极管有两种不同的用途。在电源输出端加入TVS二极管的常见原因是分流电源输出端子上的外部源引起的电压瞬变,从而保护电源。虽然MOV在电源输入端通常具有类似用途,但电源输出端的电压以及电源输出端发生瞬变时产生的相关能量通常都比输入端低,因此TVS二极管会是更合适的解决方案。如果还希望在电源的输出端发生故障时抑制输出电压,可使用齐纳二极管代替TVS二极管。应当注意,在这种情况下,齐纳二极管需要耗散的功率可能大于电源的输出功率额定值。齐纳二极管的击穿电压将大于电源输出电压,而且在故障期间,电源输送的电流很可能会大于额定输出电流。

7098163a-e4e0-11ee-a297-92fbcf53809c.jpg

图6:TVS符号(左)和电压-电流关系(右)

EMI滤波器组件

差模扼流圈

标有LDM的电感器与输入电源通路串联放置。该组件与输入电容器CX形成低通LC滤波器,以减弱输入导线上恼人的传导噪声电压,避免将其传送至外部电源。上述电感器的饱和电流规格必须足够大,才能承受正常运行期间的最大输入电流。电感器在涌入启动电流浪涌时发生饱和是可以接受的。应当选择DCR(寄生直流电阻)足够低的差模电感器,这样的电感器功耗才合格。

709f443c-e4e0-11ee-a297-92fbcf53809c.jpg

图7:差模扼流圈

共模扼流圈

标有LCM的双绕组扼流圈是一种输入共模扼流圈。共模扼流圈用于产生高阻抗,以减弱沿输入导体流动的共模电流。在示意图中放置共模扼流圈时应小心,确保各“点”的方向正确。这些点表示一对绕组的相对缠绕方向。这两点无论是位于共模扼流圈连接的输入端还是输出端,都不重要,但这两点都必须位于扼流圈的同一电气侧。差模扼流圈不需要以点标示;因为其中只有一个绕组,电流方向无关紧要。必须选择共模扼流圈,才能在电源正常运行期间处理最大电流并实现可接受的功率耗散。与差模扼流圈不同,共模扼流圈中在共模模式下流动的电流非常少,因此通常不必担心饱和电流额定值问题。

70a8bc42-e4e0-11ee-a297-92fbcf53809c.jpg

图8:共模扼流圈

X安全级输入电容器

位于输入电源线两端并标有CX的电容器用于分流差模传导电压噪声,使噪声不会继续流向外部电压源。此电容器应为X或Y安全级结构。X和Y安全级电容器均设计为直接连接交流输入线路,因此可以耐受可能出现的电压浪涌。电容值越大,阻抗越低,就越能更好地分流恼人的噪声,但也会增加AC-DC电源的输入漏电流。许多交流电源系统需要满足监管标准,标准中可能包括最大输入漏电流限制,所以会限制并联电容器中的电容量。

70aea8b4-e4e0-11ee-a297-92fbcf53809c.jpg

图9:带(上)和不带(下)X电容器的EMI电流通路

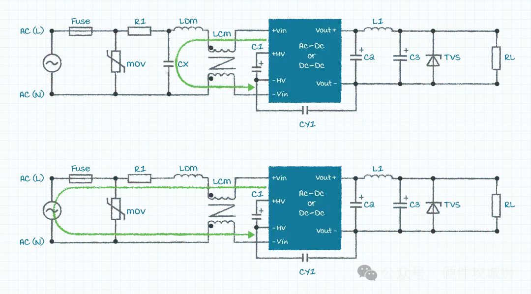
Y安全级隔离电容器

放置在输入和输出端之间并在示意图中标有CY1的电容器用于减弱电源输出端的共模电压噪声。由于这一电容器需横跨隔离屏障,所以选用了Y安全级。Y安全级电容器采用开路失效设计,因此在电容器失效的情况下,能够维持电源输入至输出端隔离的完整性。在一些应用中,需要串联放置两个电容器,以便加强保障电源输入和输出端之间的隔离完整性。

需要电容器CY1的原因在于初级电路侧开关晶体管引发的电压波形,以及隔离磁性组件的初级和次级电路侧之间的寄生电容(图9)。电容器CY1应放置在初级电路侧开关FET的源极和隔离磁性组件的次级绕组端子之间。我们马上就会讨论到,隔离磁性组件的输出端子之间具有大规格旁路电容器,因此具有同等的交流电势。因此,电容器CY1的输出端子可以连接到上述任一输出端子。CY1的电容值选用显著大于初级到次级寄生电容的电容值,以便在电源输出端将共模电压减弱到可接受的水平。应当注意,电容器CY1的值较大时,会产生不利影响,将在电源的输入与输出端之间引起较大的交流漏电流。

70b83c08-e4e0-11ee-a297-92fbcf53809c.jpg

图10:初级电路侧开关、隔离磁性组件和寄生电容

输入大电容

原理图中标有C1的电容器直接跨过DC-DC转换器的输入端,放置在AC-DC电源的桥式整流器(和功率因数校正电路,如果有的话)后方。在DC-DC转换器中,此电容器可作为输入电荷储存器,用于减弱输入电流瞬变引起的输入电压干扰。这种电容器在AC-DC电源中的用途是过滤经过整流的交流输入电压,并在移除交流输入电压时提供能量以维持输出电压。此前讨论的输入涌流限制电阻器用于限制此电容器初次充电时吸收的最大电流

输出滤波

位于电源输出端子上的滤波器组件可用于解决EMI和EMC问题,但它们通常放置在负载附近,并且选择的组件值旨在将输出纹波电压降低到负载可接受的水平。为简单起见,许多电源应用将L1替换为一个短回路。如前所述,电容器C2在电源输出端子之间提供低阻抗AC通路,从而可以将CY1连接到电源的任一输出端子。

70c457fe-e4e0-11ee-a297-92fbcf53809c.jpg

图11:输出滤波器

EMC组件选择

现在看来可能很明显,选择合适的组件来预防电源相关EMI和EMC问题并非难事,但有许多细节需要考虑。通常,最终选择的组件和组件值都是在权衡性能、成本、尺寸和功率转换效率之后的折衷选项。CUI等大多数电源供应商都有客户支持工程师,如果您在项目过程中需要,他们都会愿意提供额外的帮助。

审核编辑:黄飞

 

温馨提示:以上内容整理于网络,仅供参考,如果对您有帮助,留下您的阅读感言吧!
相关阅读
本类排行
相关标签
本类推荐

CPU | 内存 | 硬盘 | 显卡 | 显示器 | 主板 | 电源 | 键鼠 | 网站地图

Copyright © 2025-2035 诺佳网 版权所有 备案号:赣ICP备2025066733号
本站资料均来源互联网收集整理,作品版权归作者所有,如果侵犯了您的版权,请跟我们联系。

关注微信