全球最实用的IT互联网信息网站!

AI人工智能P2P分享&下载搜索网页发布信息网站地图

当前位置:诺佳网 > 电子/半导体 > EMC/EMI设计 >

补偿EMI滤波器X电容对有源PFC功率因数的影响

时间:2024-05-11 17:24

人气:

作者:admin

标签:

导读:现代开关模式电源将 X 电容器和 Y 电容器与电感器组合使用,以过滤共模和差模 EMI。滤波元件位于任何有源(或无源)功率因数校正 (PFC) 电路的前面(图 1),因此 EMI 滤波器的电抗...

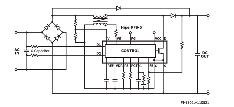
现代开关模式电源将 X 电容器和 Y 电容器与电感器组合使用,以过滤共模和差模 EMI。滤波元件位于任何有源(或无源)功率因数校正 (PFC) 电路的前面(图 1),因此 EMI 滤波器的电抗对功率因数 (PF) 施加的任何失真都会改变完美校正的电压-电流关系。


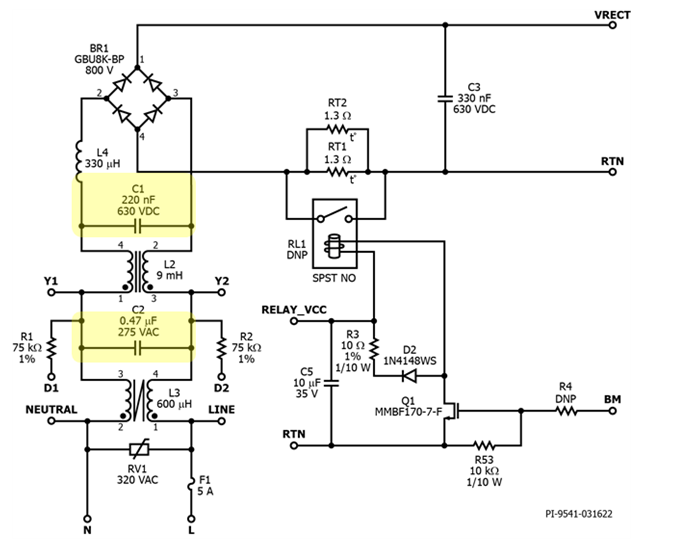
图 1:典型 PFC 225W 电源的输入级示意图,突出显示了 EMI 滤波器中 ~680 nF 的 X 电容,连接在 L 相和 N 相之间

高于 75W 输入时,当输出功率处于最大标称功率时,通常需要有源 PFC 才能实现大于 0.9 的 PF。直到最近,这种满载要求在设计输入滤波器时都非常有用。随着负载的增加,电源的阻性输入阻抗会降低并最终淹没X电容的无功阻抗,从而主导整个功率转换引擎的PF。在轻负载和高压线路上,PSU输入阻抗最高,PF将因X电容而降低(图2)。


图 2:在整个负载范围(230VAC 输入)中,通过向理想系统(单位功率因数)添加增加的 X 电容(共模)对 PF 的平均影响

然而,一些现代标准,如80 PLUS钛PC标准(20%负载下的PF > 0.9),开始要求PF在轻负载下很高。如果配电网络并行暴露给大量机器,这是有道理的。在轻负载下并行运行的多个设备、显示器或计算机可能(并且将)通过在低 PF 下提供大量需求来压倒本地网络的 VA 电源能力,从而产生不可持续的视在功率需求。由于许多电机的共模效应,电器通常使用较大的 X 电容值,因此这是设计中 X 电容可能较大的另一个原因。最后,与滤波电感器相比,X电容相对便宜,因此应用更多或更大的X电容而不是增加EMI滤波电感器的尺寸具有吸引力。

“蛮力”方法可能是在系统的输入端增加电感以减少容抗,在某些情况下,这可能是可行的。然而,一个更优雅的解决方案是让PFC级监控输入电压和输入电流-相位关系,然后在轻负载时对PF功能应用校正因子。这具有在其校正算法中引入电流相位滞后的效果,以将整个系统功率因数恢复到统一状态。图 3 显示了基于 Power Integrations 的 HiperPFS-5 IC 系列的高级有源 PFC 设计,该系列是一款集成了 750V PowiGaN 开关的高级 PFC 控制器 IC,针对整个负载范围内的高 PF 和效率进行了优化。


图 3:PFC 250W 电源的输入级。PFC 采用变频准谐振 DCM 控制技术,以及 GaN 电源开关,在整个负载范围内提供非常高的效率,同时保持低升压电感。

功率因数增强 (PFE) 通过使校正电流波形失真来补偿输入电容的相位失真,从而提高功率因数。它还降低了输入电流形状失真的影响(电流正弦波的失真,特别是在过零处,将增加总谐波失真,在另一篇文章中讨论)。

图4显示了实际电源的PF,负载了人为的高输入电容(650 nF)。PFE 功能可将功率因数提高多达 10%,最高可达约 75W 负载。


图 4:随着负载增加(230VAC 和 265VAC),具有活动 PFE 和 PFC 模块上禁用 PFE 功能的 225W 电源的 PF

通过向PF控制引擎添加失真信息,可以显著降低输入电容对PF的失真。该电路可自动补偿输入阻抗的变化,确保准确的PF,尽管滤波器组件的生产公差和各种工作条件。系统支持严重失真的输入电压波形(例如发电机或逆变器输入)的能力在另一篇文章中进行了介绍。

审核编辑 黄宇

温馨提示:以上内容整理于网络,仅供参考,如果对您有帮助,留下您的阅读感言吧!
相关阅读
本类排行
相关标签
本类推荐

CPU | 内存 | 硬盘 | 显卡 | 显示器 | 主板 | 电源 | 键鼠 | 网站地图

Copyright © 2025-2035 诺佳网 版权所有 备案号:赣ICP备2025066733号
本站资料均来源互联网收集整理,作品版权归作者所有,如果侵犯了您的版权,请跟我们联系。

关注微信