全球最实用的IT互联网信息网站!

AI人工智能P2P分享&下载搜索网页发布信息网站地图

当前位置:诺佳网 > 电子/半导体 > EMC/EMI设计 >

怎么根据电流大小选择PCB走线的线宽

时间:2023-10-20 14:56

人气:

作者:admin

标签:

导读:怎么根据电流大小选择PCB走线的线宽-整流二级管,钳位吸收二极管,MOS管与变压器引脚;这些高频处引线应尽可能短,layout 时避免走直角;特别是RCD回路吸收二极与MOS管的距离对产品的...

在设计PCB时,工程师们往往很想使用自动布线。通常,纯数字的电路板采用自动布线是没有问题的。但是,在设计模拟、混合信号或高速电路板时,如果采用布线软件的自动布线工具,可能会出现一些问题,甚至很可能带来严重的电路性能问题。本期技术专题,我们请到星球号技术大牛为你解决PCB设计难点,多角度全面展示其PCB技术设计实例的经验。

怎么根据电流大小选择PCB走线的线宽

1.PCB走线线宽的重要性

PCB载流能力的计算一直缺乏权威的技术方法、公式,经验丰富CAD工程师依靠个人经验能作出较准确的判断。但是对于CAD新手,不可谓遇上一道难题。

对于大电流电源走线来说,没有按照正确的方法评估走线线宽,可能导致电流过大,烧毁板子走线;对于高速信号来说,没有合适的计算线宽,可能导致阻抗失配,引起信号完整性问题。

2.PCB走线跟哪些因素有关

PCB的走线主要跟电流大小,温升,走线走在哪一层,铜厚这几个因素有关。

话不多说,对于工科而言,最主要的是应用,当然也有网站上会贴出一些数据,如下所示:

c1be317c-6f13-11ee-939d-92fbcf53809c.jpg

本文的目的是推荐大家一个用于计算PCB走线线宽的网站,如下所示……

你的PCB地线走的对吗?为什么要有主地?

PCB layout需要丰富的经验和扎实的理论基础支持,还要多踩几个坑,多做几个仿真加深对走线的理解,才能形成闭环的走线设计,今天介绍一个和GND走线相关的案例,在手机领域会影响相机画质、在医疗领域会影响生物电信号采集信噪比,如果不理解背后的原理,只会复制原理图或PCB的话,往往达不到电路的最佳性能。

地线PCB走线中,通常有三种作用:

回流

控制阻抗

屏蔽

c1d39206-6f13-11ee-939d-92fbcf53809c.png

今天介绍的案例是和回流相关,地线上的电压波动会影响到对噪声敏感的模拟电路。上图是一种地线走线示意图,数字电路和模拟电路的GND最终都要汇聚一起和电池的地连接,也就是说数字电流Id和模拟电流Ia最终都要汇集在一起,那么这两路电流Id和Ia就用公用地线部分,如上图括号内所示,一般而言数字电流Id的波动是比较大的,而模拟电流Ia的波动略小……

PCB板屏蔽罩的EMC-设计

PCB 板的天线模块产品比如GPS & GPRS模块;还有一些产品带有RF功能的模块我们在设计时会用到金属屏蔽罩:其结构如下(全屏蔽)我们要重点关注外界的信号的干扰影响;

c1de93cc-6f13-11ee-939d-92fbcf53809c.jpg

c1e59c8a-6f13-11ee-939d-92fbcf53809c.jpg

GPRS模块设计;信号的频率2.4GHZ

当我们应用屏蔽罩方式进行我们电子产品进行屏蔽EMI设计时我们需要注意以下几点:屏蔽罩开口形状与辐射噪声的参考关系;开口孔径小于λ/5=20mm……

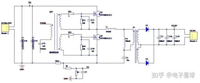
LLC谐振变换器电气原理图及PCB设计

下面是LLC谐振电源案例,分享给各位读者朋友。驱动采用隔离变压器,副边采用全波整流电路,环路采用TL431 2型补偿。

c2000c82-6f13-11ee-939d-92fbcf53809c.jpg

主电路

c20fbd30-6f13-11ee-939d-92fbcf53809c.jpg

控制及驱动

低EMI DC/DC变换器PCB设计

由于每个开关电源都会产生宽频带噪声,所以,想要将汽车电路网络DC/DC变换器集成到汽车控制装置中的同时,还能满足汽车OEM的EMC标准,简直是难上加难。

通常,DC/DC变换器和其他高速电路的噪声会通过有效天线路径的连接电缆传播辐射。为了阻断这些潜在辐射路径,就需要在每个电缆连接处过滤掉噪声。因为只有噪声源的磁场和电场没有耦合滤波器件或电缆中时,此种滤波才有效。

在近场环境中,场强的下降与距离平方的倒数成正比(1/d2)。因此,噪声源、滤波器件和连接器之间必须有一个最小距离。

但实际上,通常会根据机械尺寸提前定义好PCB尺寸和电缆连接器的位置。另外,在PCB的某些区域中,最大元器件的高度可能非常有限,还有可能无法双面组装。这时,需仔细布局元器件的位置和PCB走线 - 尤其针对汽车制造等高标准行业。

布局规划

为避免直接将DC/DC变换器中的电场磁场耦合进连接器和电缆,电路请务必尽远离PCB连接点布置(见图1)。

c21cfb30-6f13-11ee-939d-92fbcf53809c.jpg

图1 噪声源离连接器和电缆越远越好

距离或额外的屏蔽能降低电磁兼容滤波器、连接器和电缆的场强。可以考虑用屏蔽代替距离……

多年的积累之PCB画图散热绝杀技巧

对于电子设备来说,工作时都会产生一定的热量,这样就会使设备内部温度迅速上升,如果不及时将该热量散发出去,设备就会持续的升温,器件就会因过热而失效,电子设备的可靠性能就会下降。

因此,PCB电路板的散热是一个非常重要的环节,那么PCB电路板散热技巧是怎样的,下面来跟跟电子星球的朋友们一起来讨论下。

如何散热更好?

通过PCB板本身散热:目前广泛应用的PCB板材是覆铜/环氧玻璃布基材或酚醛树脂玻璃布基材,还有少量使用的纸基覆铜板材。这些基材虽然具有优良的电气性能和加工性能,但散热性差,作为高发热元件的散热途径,几乎不能指望由PCB本身树脂传导热量,而是从元件的表面向周围空气中散热。

但随着电子产品已进入到部件小型化、高密度安装、高发热化组装时代,若只靠表面积十分小的元件表面来散热是非常不够的。同时由于QFP、BGA等表面安装元件的大量使用,元器件产生的热量大量地传给PCB板,因此,解决散热的最好方法是提高与发热元件直接接触的PCB自身的散热能力,通过PCB板传导出去或散发出去……

电子产品-FLY开关电源系统 PCB设计技巧

EMC在电子产品/设备已经成为可靠性的重要组成部分;将越来越被重视!特别对于我们的工业&消费类产品要求满足其相应的认证和出口要求,对应的国家政策也在不断完善;同时国际贸易的深化发展;EMC技术成为电子产品/设备必过的硬性指标!

目前开关电源由于其体积小,效率高在电子产品&设备中被广泛应用。我的《开关电源:EMC的分析与设计》这门课程帮助了很多人都很轻松解决了开关电源中碰到的EMI问题;我再将开关电源PCB设计的思路分享给大家。

1.PCB-Layout-接地方法(FLY架构)

PCB-Layout-接地方法

c22d613c-6f13-11ee-939d-92fbcf53809c.jpg

初级接地规则:

A. 连接方法为所有小信号GND与控制IC的GND相连后,与辅助绕组的输出电容地相连,然后与辅助绕组的地相连,再连接到Power GND(即大信号GND)……

L6562 Flyback PFC PCB设计

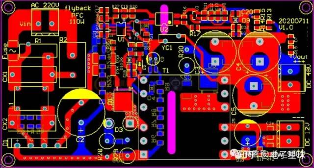
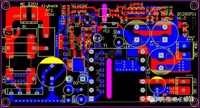
总算利用空余时间完成了PCB布线,好久没有设计PCB了,都感觉有些生疏了,此次flyback PCB设计过程中发现布局不是太理想,由于布线快结束了,就没有对布局做出调整,之后改版是在做出优化,实验调试过程中还有些许改动,图中输入电容C2封装忘记换了,这里一个CBB电容就可以。

c24fa4d6-6f13-11ee-939d-92fbcf53809c.jpg

图1 Bottom Layer

c25ad806-6f13-11ee-939d-92fbcf53809c.jpg

图2 Top Layer

c2709a74-6f13-11ee-939d-92fbcf53809c.jpg

图3 PCB

PCB规则设置

这里主要谈谈PCB设计相关事项,对于初学者来说往往容易忽视,或是不注意,往往没有一个良好的设计习惯,这将会影响后续的工作习惯,不利于工作开展……

EMC设计-开关电源PCB设计思路

其实我们电子产品往往60%以上都出现在电子线路板的PCB设计上。好的PCB设计需要相关的理论及实践经验。本文档提供开关电源的PCB设计思路给电子设计爱好者参考!

1.PCB设计总体原则

c2879120-6f13-11ee-939d-92fbcf53809c.jpg

*拓扑电流回路最小化;脉冲电流回路最小化。

*对于隔离拓扑结构,电流回路被变压器隔离成两个或多个回路(原边和副边),电流回路要分开最小化布置。

*如果电流回路有个接地点,那么接地点要与中心接地点重合。

*实际设计时,我们会受到条件的限制;2个回路的电容可能不好近距离的共地!设计的关键点:我们要采用电气并联的方式就近增加一个电容达成共地(如上图)。

2.PCB-Layout-高频走线(FLY为参考例)

A.整流二级管,钳位吸收二极管,MOS管与变压器引脚;这些高频处引线应尽可能短,layout 时避免走直角;特别是RCD回路吸收二极与MOS管的距离对产品的辐射影响会达到10dB以上!!以下用测试数据进行补充说明。

B.MOS管的驱动信号,检流电阻的检流信号,到控制IC 的走线距离越短越好;

C.检流电阻与MOS和GND 的距离应尽可能短。

案例-实验测试例:RCD回路影响,RCD回路及吸收二极管与MOS的距离位置影响。

RCD吸收回路增大且吸收二极管远离MOS管放置;PCB如上,测试EMI数据如下;

EMI-辐射测试结果35MHZ-50MHZ出现超标的频点;

RCD吸收回路最小且吸收二极管靠近MOS管放置;PCB如上,测试EMI数据如下;

EMI-辐射测试结果35MHZ-50MHZ有较好的设计裕量;EMI测试OK!!

原因分析:主开关管漏极为强干扰源, RCD吸收用以减弱此干扰能量,RCD越靠近漏极辐射能量则越小……

编辑:黄飞

 

温馨提示:以上内容整理于网络,仅供参考,如果对您有帮助,留下您的阅读感言吧!
相关阅读
本类排行
相关标签
本类推荐

CPU | 内存 | 硬盘 | 显卡 | 显示器 | 主板 | 电源 | 键鼠 | 网站地图

Copyright © 2025-2035 诺佳网 版权所有 备案号:赣ICP备2025066733号
本站资料均来源互联网收集整理,作品版权归作者所有,如果侵犯了您的版权,请跟我们联系。

关注微信