全球最实用的IT互联网信息网站!

AI人工智能P2P分享&下载搜索网页发布信息网站地图

当前位置:诺佳网 > 电子/半导体 > EMC/EMI设计 >

用于车辆跟踪系统的集成电源解决方案

时间:2021-05-13 11:44

人气:

作者:admin

标签:

导读:用于车辆跟踪系统的集成电源解决方案-负载突降是高压瞬变的一个示例。当交流发电机在汽车电池充电期间与电池断开连接,造成电压浪涌时,就会发生负载突降。...

作者:ADI公司 | Celso Aron、Dominic Clavillas、Jardine Penaflor

简介

车辆跟踪系统(VTS)通常安装在汽车和卡车中。VTS使用全球定位系统(GPS)等技术提供有关车辆的速度、位置和方向的实时信息

要确保VTS可靠工作,需要配备稳健的DC-DC电源。电源的设计必须能够防止系统出现常见的汽车故障,如负载突降、冷启动、反极性以及ISO 7637-2和ISO 16750-2中描述的其他具有破坏性的潜在瞬变。

此外,如果车辆掉电,系统必须能够切换至备用电池以确保持续运行。最后,汽车电源必须符合汽车电磁干扰(EMI)标准,特别是CISPR 25的要求。

为了应对这些挑战,ADI公司开发了EVAL-ADVTS4152-EBZ电源解决方案,这是一款适用于车辆跟踪系统的高性能、简化电源解决方案。

图1.EVAL-ADVTS4152-EBZ电源解决方案评估板

集成解决方案

EVAL-ADVTS4152-EBZ电源解决方案集成三个主模块:LT4356-1浪涌抑制器、高效LT8609A降压稳压器和LTC4040电池备用电源管理器。这三个模块相互配合,向VTS等下游电子设备提供可靠高效的电源。

EVAL-ADVTS4152-EBZ与标称12 V或24 V系统兼容,旨在提供输出5 V、3 A连续电流。当汽车电池掉电时,系统会自动从单节锂离子电池(Li-Ion)或磷酸锂铁(LiFePO4)电池切换到备用电源。

pIYBAGCcoUSAaAzbAABZC0IUc3g436.png

图2.EVAL-ADVTS4152-EBZ功能框图

表1.EVAL-ADVTS4152-EBZ电气规格

浪涌抑制器

要设计一款能够应对高压瞬变的汽车电源极具挑战性,因为需要这样一款器件,既能耗散多余电力,同时不会损坏敏感的电子器件。EVAL-ADVTS4152-EBZ电源解决方案中的LT4356-1浪涌抑制器就可以保护系统免受高压瞬变的影响,在高压瞬变期间仍可持续运行。

LT4356-1驱动一个作为调整管的外部N沟道、金属氧化物半导体场效应晶体管MOSFET)(参见图3)。在正常工作模式下,LT4356-1使MOSFET完全开启,并提供从输入到下游负载的低阻抗路径。如果输入电压浪涌过高,LT4356-1就会控制MOSFET的栅极,并将输出电压调节至由OUT引脚到地之间的R33和R34电阻分压器设定的安全电压电平。MOSFET保持开启状态,直到接地的TMR引脚处连接的电容电荷(CTMR)达到1.35 V。此时,GATE引脚拉低,使MOSFET关闭。

负载突降

负载突降是高压瞬变的一个示例。当交流发电机在汽车电池充电期间与电池断开连接,造成电压浪涌时,就会发生负载突降。EVAL-ADVTS4152-EBZ使用LT4356-1浪涌抑制器保护敏感的汽车电子部件,可避免这种瞬态情况的影响。

测试设置

我们使用DC1950A负载突降生成器生成负载突降测试脉冲,并通过EVAL-ADVTS4152-EBZ输入传送。然后在EVAL-ADVTS4152-EBZ的输出施加一个1 A恒流负载。图4显示负载突降测试设置。

o4YBAGCcoYWAX4wdAACXAv3nfU8340.png

 

图4.负载突降测试设置

如图5所示,实际浪涌波形显示在通道2 (C2),浪涌电压为105.6 V,衰减约400 ms。输出电压保持在5 V,显示在通道 3 (C3),表示电源未中断。在图5中,LT4356-1响应也显示在通道1 (C1)。波形中的平坦区域表明芯片正在将电压调节到所需的38 V钳位电压(见图5)。

pIYBAGCcoZqANn1LAACXxJUbj5s113.png

图5.EVAL-ADVTS4152-EBZ在高瞬态电压下的响应

降压稳压器

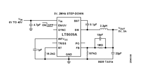
将LT4356-1的输出连接到LT8609A高效率降压稳压器的输入(见图6)。LT8609A具有3.0 V~42 V的宽输入范围。RT和地之间连接一个电阻,用于设置开关频率。用户通过SYNC引脚使能扩频调制,以实现低EMI运行。

电池备用电源管理器

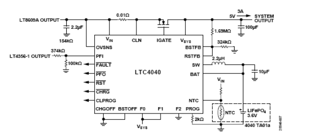
为确保VTS连续工作,还必须提供一个备用电源,在汽车电池掉电时供电。EVAL-ADVTS4152-EBZ有一个LTC4040高电流、升压DC-DC稳压器,通过单节锂离子电池或LiFePO4电池提供备份电源(见图7)。

当LT4356-1的输出降至1.2 V电源失效输入(PFI)阈值以下时,2.5 A升压稳压器通过备用电池向下游负载供电。

o4YBAGCcobGAUZciAABNbbwCiV0969.png

图6.LT8609A降压稳压器

o4YBAGCcobuAQkGbAACHfsKsx5s930.png

图7.LTC4040电池备用电源管理器

正常模式到备用电池模式

为了仿真掉电情况,断开EVAL-ADVTS4152-EBZ输入端的电源,查看从正常工作模式到备用电池模式的过渡波形。图9显示了测试设置。该仿真测试还显示了EVAL-ADVTS4152-EBZ如何在冷启动等欠压瞬变情况下继续运行。

在图8中,标称12 V输入显示在通道1 (C1)。通道3 (C3)中显示的系统输出表明,当12 V输入下降时,5 V输出未中断。此结果也表明在冷启动瞬变情况下,EVAL-ADVTS4152-EBZ仍可连续运行。

pIYBAGCcocOAYAi0AABNJ2PzhOM119.png

图8.EVAL-ADVTS4152-EBZ在掉电情况下的响应(VIN = 12 V和VOUT = 5 V)

选择电池充电电压

当汽车电池电源可用时,升压稳压器将作为降压电池充电器反向运行。充电电压可根据电池类型通过用户可选引脚配置。LTC4040为两种化学电池(锂离子电池和LiFePO4)各提供四种不同的充电电压选项,这些选项可通过S1、S2和S3滑动开关输入进行选择。表2显示了为两种电池选择充电电压的开关配置。

o4YBAGCcohyAcN1IAAChnI8qtPg507.png

图9.掉电情况仿真测试设置

表2.备用电池的充电电压设置

热关断配置

如果需要防止异常高的直流电压,EVAL-ADVTS4152-EBZ还有一个可选的ADT6401引脚可选温度开关,可用于提供过温保护。有关基准电压源的详情,请参见EVAL-ADVTS4152-EBZ, UG-1916中的ADT6401原理图。

预合规测试

ISO 7637-2:2011和ISO 16750-2:2012标准

ISO 7637-2:2011和ISO 16750-2:2012标准描述了可能的瞬变情况并指定了瞬变仿真测试方法。需要满足的测试要求如图10所示,供参考。

pIYBAGCconuAd12XAAD2BWvmNSg280.png

图10.ISO 7637-2和ISO 16750-2测试要求

CISPR 25电磁辐射和传导辐射

CISPR 25是一项汽车标准,针对车载接收机规定了防电磁辐射和传导辐射保护要求。图11和图12显示了EVAL-ADVTS4152-EBZ的辐射EMI性能。图13和图14显示了传导EMI性能。图11至图14中的红线表示CISPR25 5类电磁辐射和传导辐射峰值限值。

参考文献

LT4356-1数据手册。ADI公司。

LT8609A数据手册。ADI公司。

LTC4040数据手册。ADI公司。

EVAL-ADVTS4152-EBZ电源解决方案用户指南(UG-1916)。ADI公司。

2019年8月,《模拟对话》第53卷,适用于恶劣汽车环境的综合电源系统设计占用极小空间,节省电池电量,并提供低EMI特性。ADI公司。

技术文章,低静态电流浪涌抑制器:符合ISO 7637-2和ISO 16750-2要求的可靠汽车电源保护。ADI公司。

温馨提示:以上内容整理于网络,仅供参考,如果对您有帮助,留下您的阅读感言吧!
相关阅读
本类排行
相关标签
本类推荐

CPU | 内存 | 硬盘 | 显卡 | 显示器 | 主板 | 电源 | 键鼠 | 网站地图

Copyright © 2025-2035 诺佳网 版权所有 备案号:赣ICP备2025066733号
本站资料均来源互联网收集整理,作品版权归作者所有,如果侵犯了您的版权,请跟我们联系。

关注微信