全球最实用的IT互联网信息网站!

AI人工智能P2P分享&下载搜索网页发布信息网站地图

当前位置:诺佳网 > 电子/半导体 > EMC/EMI设计 >

非常见问题第188期:抑制复杂的FM频段传导EMI的策

时间:2021-07-26 10:16

人气:

作者:admin

标签:

导读:非常见问题第188期:抑制复杂的FM频段传导EMI的策略-低频(AM频段)CE中的噪声主要为差模(DM)噪声。高频(FM频段)CE中的噪声主要为共模(CM)噪声。1共模噪声电流由PCB上电压变化的...

作者:ADI公司 Gengyao Li,应用工程师 | Dongwon Kwon,设计工程师 | Keith Szolusha,应用总监

问题:

如何抑制来自开关电源的复杂的FM频段传导辐射?

答案:

虽然EMI屏蔽和铁氧体夹是较受欢迎的EMI解决方案,但它们价格昂贵、体积笨重,有时使用效果不理想。我们可以通过了解FM频段EMI噪声的来源,以及利用电路和PCB设计技术从源头进行抑制,以降低这些噪声。

电源网络的EMI性能在噪声敏感型系统中至关重要,例如汽车电路,尤其是涉及开关模式电源(SMPS)的情况下。工程师们可能需要花费大量时间来减少传导辐射(CE)和电磁辐射骚扰(RE)。特别是,在测量CE时,FM频段(76 MHz至~108 MHz)可能是最难达到要求并通过测试的区域。设计人员可能需要花费大量时间来解决这一问题。为何FM频段中的CE噪声如此难以消除?

低频(AM频段)CE中的噪声主要为差模(DM)噪声。高频(FM频段)CE中的噪声主要为共模(CM)噪声。1共模噪声电流PCB上电压变化的节点产生。电流通过杂散电容泄漏至参考地,然后返回正负输入电缆(参见图1)。因为PCB周围的杂散电容非常复杂,所以无法仿真杂散电容和预估FM频段的传导EMI。最好是在EMI室中测试电路板。

pYYBAGD-G5qAbIrQAAFJQCH4Vgg020.png

图1.传导辐射、共模噪声电流路径

在实验室中,有些行之有效的方法可以有效降低FM频段的EMI,包括改变开关频率、开关压摆率、开关节点布局、热回路布局、电感,甚至是输入电缆和负载的位置。每种方法的功效因电路板而异。

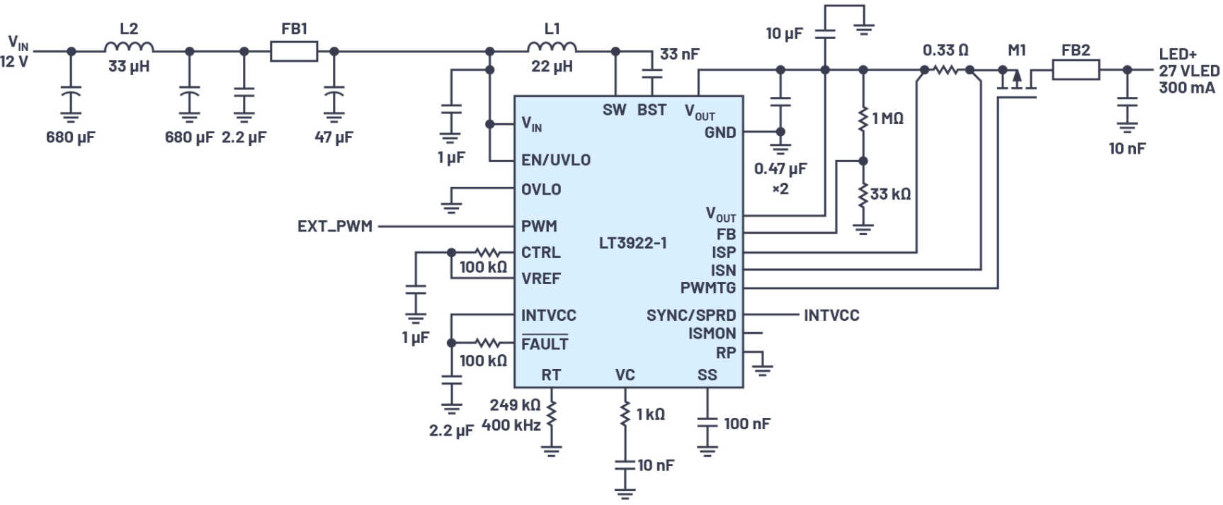
本文探讨几种简单的低成本方法,可以在不使用铁氧体夹或屏蔽的情况下降低电路板上的FM频段传导EMI。我们在经过认证的EMI室中,将LT3922-1汽车HUD LED驱动器装载到电路板上,然后执行电流探头CE测试,以验证结果,如图2所示。

poYBAGD-G-2AdXIQAAO8rjW-79w592.png

图2.LT3922-1汽车HUD LED驱动器的简化原理图

在本次测试中,我们根据CISPR 25 EMI设置,采用电流探头法来测量CE,如图3所示。我们可以使用电压探头法或电流探头法来测试CE,但大家普遍认为电流探头法标准更加严格。电流CE方法不是测量LISN的电压输出,而是利用高带宽电流探头来测量通过电源线或线束传送的CM噪声信号,它们分别距离DUT 50 mm和750 mm。每次扫描时采集CE的峰值和平均数据,并与公布的标准限值进行比较。

pYYBAGD-G_6AHtrgABJa3i3WpiE810.png

图3.EMI测试室(50 mm)中的CISPR 25电流探头传导辐射(CE)设置

使用电流探头方法时,CISPR 25 Class 5中描述的FM频段平均CE限值低至−16 dBµA。这里,我们展示几种在使用电流探头法测试CE时,可以有效改善FM频段的测试结果的方法。其中许多方法也可用于在使用电压探头法测试CE时改善测试结果。

除非另有说明,本次研究中进行的所有测试均启用SSFM功能。启用SSFM之后,开关频率及其谐波下的EMI尖峰都会降低。

共模扼流圈可抑制EM频段的EMI噪声

CM噪声电流是在开关过程中产生的,通过杂散电容泄漏到参考地,然后通过同一方向的输入电源和回路返回。通过使用CM扼流圈提高回路中的共模阻抗,可以抑制多余的CM噪声。

图4显示了50 mm和750 mm平均电流探头CE结果,对不安装扼流圈的初始电路和将扼流圈安装在LED驱动器电路之前的电路进行比较。图中也显示了环境本底噪声作为参考。FM频段CE(76 MHz至~108 MHz)降低了8 dBµA以上。

表1.测试所用电感的技术规格比较

电感带来变化

快速变化的电压和电流作用于主电感,使其成为电磁天线,因此,电感可以成为FM频段CE噪声的来源。我们可以使用多种电感方法来改善EMI测试结果。例如,电感安装的方向可以带来改变。2屏蔽电感的辐射通常比非屏蔽电感低,有些磁芯材料对H场和E场辐射的抑制作用也比其他材料强。例如,铁粉和金属合金粉电感在频率高于1 MHz时,E场屏蔽效果减弱。MnZn和NiZn在更高开关频率下性能更好。2, 3带裸露焊盘的电感性能不如焊盘未裸露的电感。将内部线圈的长引线连接到高dV⁄dt(开关)节点会使E场辐射大幅增加。

poYBAGD-HAeAQyj0AAbbnHV0oew032.png

图4.电流探头CE测试表明,在使用共模扼流圈时,FM频段内的辐射较低

poYBAGD-HBWASP_kAAdfixMB_t8847.png

图5.电流探头CE测试结果比较(电感)

pYYBAGD-HB-AR7LgAAbjCiH_V3E106.png

图6.电流探头CE测试结果比较(开关频率)

采用三个22 µH屏蔽电感进行测试,如表1所示。在不采用CM扼流圈的相同电路中评估EMI,每个电感都按照能提供最佳性能的方向安装。比较结果如图5所示。在本次研究中,Coilcraft XEL电感的FM频段噪声抑制性能最佳,与其他3L电感相比,将FM频段EMI降低5.1 dB。

开关频率(fsw)越低,FM频段内的噪声越小

降低开关频率可以降低给定高频下的发射能量。在图6中,对不使用CM扼流圈的电路执行电流探头CE测试,并比较在200 kHz、300 kHz和400 kHz开关频率下的测试结果。除RT外的所有组件都保持不变。测试结果显示,200 kHz时FM频段内的EMI最低,与400 kHz时相比,辐射降低3.2 dB。

通过减小开关节点面积来减少天线噪声

高dV⁄dt开关节点是一个噪声源,会产生电容耦合,增加CE中的CM EMI噪声。它也像天线一样工作,向空间辐射电磁噪声,也会影响辐射EMI。因此,尽可能减小PCB布局上的开关节点面积可以改善EMI性能。

为了在PCB电路板上测试这一点,我们切除了部分铜芯,并将电感移动到更靠近IC的位置(如图7所示),以此减小开关节点面积。我们测试了切除铜芯之前和之后的EMI,测试结果如图8所示。

结果显示,50 mm电流探头CE测试在105 MHz时降低了1 dB,而750 mm测试没有明显改善。这一结果表明,在此应用中,铜芯面积不是影响FM频段EMI的主要因素。尽管如此,为了实现低EMI的PCB布局,或在设法消除EMI期间,尽量减小开关节点面积仍然是值得尝试的。

poYBAGD-HCuAAnGXAAF1dreRGdA497.png

图7.开关节点切除区域

结论

电源的EMI性能主要取决于电源IC的性能,但即使是高性能IC,也只能通过选择合适的组件和有效的PCB布局来实现低EMI。在本文中,我们利用基于LT3922-1汽车HUD LED驱动器构建的电路板,探讨了几种抑制FM频段内传导辐射(CE)的方法。

在正负输入电缆上安装CM扼流圈会增大共模噪声电流回路中的阻抗。采用不同磁芯材料、磁芯结构和线圈结构的不同电感,其EMI性能结果也有所不同。仅通过查看技术规格很难判断哪个电感的效果最好,但可以在EMI实验室中进行比较。

PCB上电感的安装方向也很重要。降低开关频率和减小开关节点铜面积都有助于降低FM频带内CE。如果DUT是使用控制器(外部MOSFET)的开关稳压器电路,则可以通过降低开关压摆率和尽可能减小热回路面积来进一步降低FM频带EMI。

参考文献

1Ling Jiang、Frank Wang、Keith Szolusha和Kurk Mathews。“传导辐射测试中分离共模和差模辐射的实用方法。”模拟对话,第55卷第1期,2021年1月。

2 Keith Szolusha、Gengyao Li。 “SMPS电感的安装方向会影响辐射吗?”emiTime,2020年8月。

3 Ranjith Bramanpalli。 “ANP047:电源管理中电感的电磁辐射行为。”Würth Elektronik,2018年3月。

poYBAGD-HF2AIpgtAAaB1XisyUU457.png

图8.电流探头CE测试结果比较(开关节点面积)

作者简介

Gengyao Li是电源产品部应用工程师,工作地点位于加利福尼亚州圣克拉拉市。她主要负责设计和评估DC-DC转换器,包括升压、降压-升压和LED驱动器。Gengyao于2017年获得美国俄亥俄州立大学电气工程硕士学位。联系方式:gengyao.li@analog.com。

Dongwon Kwon是ADI公司电源产品部的设计工程师。自2012年加入凌力尔特(现为ADI公司的一部分)以来,一直负责为降压、升压和降压-升压稳压器和LED驱动器设计模拟和电源IC。Dongwon拥有佐治亚理工学院博士和硕士学位以及首尔大学学士学位。联系方式:dongwon.kwon@analog.com。

Keith Szolusha是ADI公司应用总监,工作地点位于美国加利福尼亚州圣克拉拉。Keith在BBI电源产品部工作,重点关注升压、降压-升压和LED驱动器产品,同时还管理电源产品部的EMI室。他毕业于马萨诸塞州剑桥市麻省理工学院(MIT),1997年获电气工程学士学位,1998年获电气工程硕士学位,专攻技术写作。

温馨提示:以上内容整理于网络,仅供参考,如果对您有帮助,留下您的阅读感言吧!
相关阅读
本类排行
相关标签
本类推荐

CPU | 内存 | 硬盘 | 显卡 | 显示器 | 主板 | 电源 | 键鼠 | 网站地图

Copyright © 2025-2035 诺佳网 版权所有 备案号:赣ICP备2025066733号
本站资料均来源互联网收集整理,作品版权归作者所有,如果侵犯了您的版权,请跟我们联系。

关注微信