全球最实用的IT互联网信息网站!

AI人工智能P2P分享&下载搜索网页发布信息网站地图

当前位置:诺佳网 > 电子/半导体 > EMC/EMI设计 >

如何处理AGND和PGND接地的问题?

时间:2019-02-13 10:48

人气:

作者:admin

标签:

导读:这是许多开发人员在设计开关电源时会问的一个问题。一些开发人员已习惯于处理数字接地层和模拟接地层;然而,涉及到功率GND时,他们的经验往往会失效。设计师通常会直接复制所...

问题

如何使用带有模拟接地层 (AGND) 和功率接地层 (PGND) 的开关稳压器

这是许多开发人员在设计开关电源时会问的一个问题。一些开发人员已习惯于处理数字接地层和模拟接地层;然而,涉及到功率GND时,他们的经验往往会失效。设计师通常会直接复制所选开关稳压器的电路板布局,不再思考这个问题。

PGND

PGND 是较高脉冲电流流经的接地连接。根据开关稳压器拓扑结构,这表示通过功率晶体管的电流或功率驱动器级的脉冲电流。对于带有外部开关管的开关控制器,该接地层尤为重要。

AGND

AGND 有时被称为 SGND(信号接地层),是其他信号用作参照的接地连接,通常十分平静。该接地层包括调节输出电压所需的内部基准电压。软启动和使能电压也以 AGND 连接为参照。

关于这两种接地连接的处理,有两种不同的技术观点,因此专家的意见也产生了分歧。

根据其中一种观点,开关稳压器 IC 上的 AGND 和 PGND 连接应该在各自引脚旁相互连接。这样一来,两个引脚之间的电压偏移保持在相对较低的水平。因此可以保护开关稳压器 IC 免受干扰,进而免遭破坏。电路的所有接地连接和可能的接地层将以星型拓扑的结构连接到该公共点。

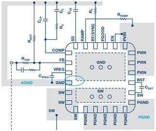
图1所示为该观点的实现示例。此处显示了LTM4600的电路板布局。这是一款10 A降压型微型模块。电路板上的独立接地连接彼此靠在一起(请参见图1中的蓝色椭圆形)。由于芯片和外壳之间的各自焊线的寄生电感,以及各自引脚的电感,因此已经存在一定程度的PGND和AGND去耦,这导致芯片上电路之间存在少量相互干扰。

图1.焊接触点处PGND和AGND的局部连接。

另一种观点是将电路板上的 AGND 与 PGND 分开,形成两个单独的接地层,在某一点相互连接。通过这种连接,干扰信号(电压偏移)主要出现在PGND 区域,而 AGND 区域的电压仍非常平静,并很好地从 PGND 去耦。然而,根据脉冲电流瞬变和电流强度情况,各自引脚上的 PGND 与 AGND 之间可能存在明显的电压偏移。这可能会导致开关稳压器 IC 无法正常工作,甚至损坏。图 2 所示为该观点的实现方案。该示例采用一款 6 A 降压型开关稳压器ADP2386。

图2.分开的AGND和PGND在接地标签下方利用过孔连接。

说到底,接地问题其实就是权衡利弊:分开两个接地层具有隔离噪音和干扰的优势;但两个接地层之间可能会产生电压偏移,从而存在损坏芯片并影响功能的风险。权衡利弊后,最终决策正确与否主要取决于 IC 设计,包括开关转换速度、功率电平、焊线和IC封装上的寄生电感、每个 IC 设计的闩锁风险(涉及不同的半导体工艺)。

结论

关于如何处理 AGND 和 PGND 接地的问题,并没有简单的答案。所以相关讨论仍在继续。前面我们提到,许多开关稳压器用户都采用IC制造商提供的示例电路中的电路板布局和接地连接类型。这样做很有用,因为您通常可以假设制造商也利用该配置对各IC进行了测试。而且,在图1和图2提供的示例中可以看到,各自的IC引脚排列适用于PGND和AGND旁的局部接地连接,或者适用于单独接地。

当然,IC制造商在设计示例电路时可能会出错。所以,最好进一步了解相关基本原理的更多信息哦~

温馨提示:以上内容整理于网络,仅供参考,如果对您有帮助,留下您的阅读感言吧!
相关阅读
本类排行
相关标签
本类推荐

CPU | 内存 | 硬盘 | 显卡 | 显示器 | 主板 | 电源 | 键鼠 | 网站地图

Copyright © 2025-2035 诺佳网 版权所有 备案号:赣ICP备2025066733号
本站资料均来源互联网收集整理,作品版权归作者所有,如果侵犯了您的版权,请跟我们联系。

关注微信