全球最实用的IT互联网信息网站!

AI人工智能P2P分享&下载搜索网页发布信息网站地图

当前位置:诺佳网 > 电子/半导体 > MEMS传感器 >

青岛大学:开发出多功能生物传感发带,为急救

时间:2025-08-13 14:06

人气:

作者:admin

标签:

导读:在急救医疗场景中,血液分析虽被视为生理指标监测的“金标准”,但其耗时长、依赖实验室设备的特性常延误关键救治时机。汗液作为富含电解质与代谢物的非侵入性生物流体,虽具...

在急救医疗场景中,血液分析虽被视为生理指标监测的“金标准”,但其耗时长、依赖实验室设备的特性常延误关键救治时机。汗液作为富含电解质与代谢物的非侵入性生物流体,虽具实时监测潜力,却面临成分动态波动、超低浓度检测难以及被动分泌难以连续采集等技术瓶颈。

近日,青岛大学田明伟教授/于宁主任医师合作团队成功开发出基于同轴湿法纺丝技术的可编织多生物传感器阵列该器件可同步检测汗液pH值、钠、钾、钙离子及体温,灵敏度分别达39.52 mV/pH、56.33 mV/dec(Na⁺)、34.13 mV/dec(K⁺)、30.61 mV/dec(Ca²⁺)和1.2 Ω/°C,并在24小时内保持极低信号漂移(离子传感器<0.2 mV/h)。通过将该阵列与电路集成于纺织基底,团队构建出无线发带系统,为急救场景的早期诊断提供创新工具。

图1直观展示了该多传感发带系统的工作机制:与需实验室操作的血液分析相比(图1a),佩戴于头部的发带(图1b)通过内置传感器阵列(图1c)实现无创监测。其核心技术在于定向汗液捕获结构(图1d):由丝素蛋白(SF)、碳纳米管(CNT)和聚乳酸(PLA)复合的传感纱线(SCP)形成亲水微孔通道,而疏水纺织基底产生润湿梯度,驱动汗液定向传输至传感器界面。离子选择性膜捕获目标离子后,通过碳纳米管收集电荷变化,转化为电位信号输出(图1e)。

wKgZPGibI2iAFWVKAAEXxpvxZ1Y310.jpg

图1 | 用于急救健康评估的多生物传感发带系统 a) 多传感发带系统在急救场景下连续监测汗液生理信号的示意图(与血液分析对比); b-c) 受试者佩戴发带的光学图像(b)及发带内传感器阵列特写(c)。比例尺:0.5厘米; d) 发带定向捕获汗液的机制; e) 纺丝传感器在汗液中的传感机理。SCP:SF/CNT/PLA混合物;CNT:羧基化碳纳米管;PLA:聚乳酸;SF:丝素蛋白。

图2揭示了传感纱线的制备工艺创新。传统丝素蛋白(SF)分散液缺乏纺丝所需的黏弹性(图2a),但加入PLA和CNT形成的SCP混合物黏度显著提升(图2b),FT-IR光谱证实三者相容性良好(图2c)。通过湿法纺丝技术(图2d),功能化SCP混合物在凝固浴中发生相分离,形成结构均匀的单体传感纱线。其中同轴结构纱线(CSCP)以真丝为芯层,机械强度比普通SCP纱线提升17倍(图2e)。6% CNT掺杂的CSCP纱线具备最优电化学活性,其比表面积达20.89 m²/g(图2f),是传统涂层纱线的200倍,微孔结构(200-500 nm)为汗液吸收与电子传递提供充足反应位点(图2g)。

wKgZPGibI2iACRpKAAFiY8nmtf0176.jpg

图2 | 纺丝多模态传感器的制备与表征 a-c) CNT、SF、PLA及SCP混合物的光学图像(a)、黏弹性对比(b)和FT-IR光谱(c); d) 湿法纺丝技术制备单体传感纱线示意图。插图:连续制备的纱线。比例尺:1厘米; e) SCP与CSCP纱线的应力-应变曲线。CSCP:同轴SCP纱线; f) 真丝纱线、传统涂层纱线与CSCP纱线的比表面积(n=3); g) CSCP纱线SEM图像。比例尺:主图200微米,插图1微米。

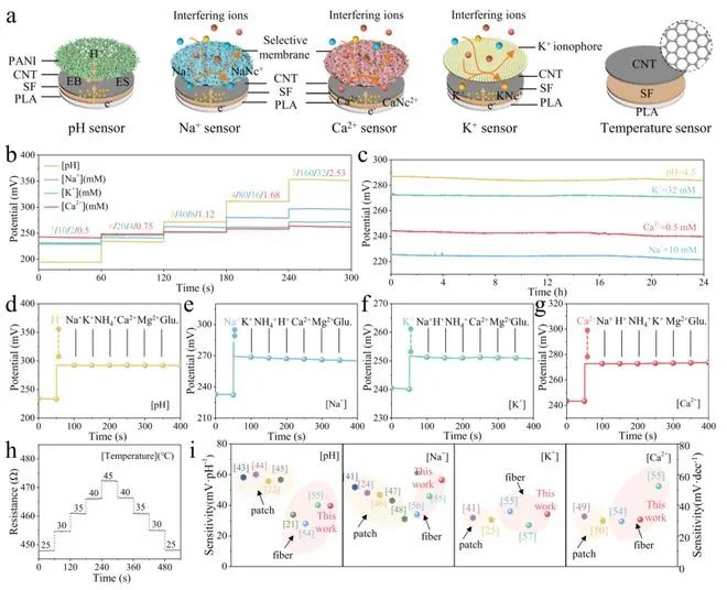
图3验证了多模态传感器的卓越性能。pH传感器利用聚苯胺(PANI)的质子响应特性,离子传感器则通过离子载体选择性结合目标物(图3a)。所有传感器在生理范围内呈线性响应(图3b),抗干扰测试显示常见离子(葡萄糖、铵根等)仅引起<1 mV信号波动(图3d-g)。温度传感器在25-45°C区间响应稳定(图3h)。与现有贴片式或纤维式传感器相比(图3i),该纺丝传感器灵敏度处于领先水平,且长期稳定性优异(60天内信号衰减<1.66%)。

wKgZPGibI2iAYvGRAADuM7HE96I550.jpg

图3 | 纺丝多模态传感器的传感性能 a) pH、Na⁺、K⁺、Ca²⁺和温度传感器的结构及机理; b-c) 传感器在PBS溶液中的电位响应(b)与长期稳定性(c); d-g) pH(d)、Na⁺(e)、K⁺(f)、Ca²⁺(g)传感器对1mM干扰离子的选择性; h) 温度传感器在生理温度区间的响应; i) 本传感器与已报道贴片/纤维式传感器的灵敏度对比。黄色区域:贴片式;粉色区域:纤维式。

图4证实了材料的生物相容性与鲁棒性。埋土降解实验显示传感器90天后失重率达68%(图4a-b)。与小鼠成纤维细胞共培养72小时后,活/死染色显示细胞存活率高(图4c),CCK-8实验证实无显著细胞毒性(图4d)。传感器在弯曲、扭曲等变形下信号稳定(图4e),经历30次洗涤后仍保留97%初始性能。通过刺绣与针织工艺(图4f-h),团队成功将传感纱线集成于织物并制成发带(图4i),其编织结构兼具透气性与皮肤贴合性。

wKgZPGibI2iAV997AAFw_aE7guQ041.jpg

图4 | 纺丝多模态传感器的生物相容性与鲁棒性 a-b) 降解过程中的光学图像(a)及失重率(b)(n=3); c-d) 小鼠上皮细胞培养72小时的荧光显微图像(c)及CCK-8实验结果(d)(n=4)。比例尺:100微米; e) 不同变形下的传感器稳定性; f) 纺丝传感纱线刺绣真丝手帕的光学图像(微风中)。比例尺:5厘米; g) 多传感织物结构示意图; h) 传感织物连续制备过程。比例尺:5厘米; i) 定制多传感发带光学图像。比例尺:3厘米。

图5演示了发带系统的实地应用。定制电路板集成信号处理、蓝牙传输及陀螺仪模块(图5a-b),受试者佩戴发带运动时(图5c),生理数据实时传输至手机端。系统在不同身体部位(手掌/头部/手臂)采集的汗液数据一致性高(图5e),50分钟登山测试中(图5f),pH值与电解质浓度变化趋势符合生理规律,与原位检测结果对比准确率超90%。

wKgZPGibI2iANhROAAFOkpbRfng330.jpg

图5 | 多传感发带系统的体表汗液分析 a-b) 电路模块系统框图(a)及实物图(b)。比例尺:1厘米; c) 受试者佩戴发带进行健康评估; d) 人体各部位汗腺密度分布; e) 不同身体部位汗液数据一致性(n=3); f) 受试者运动期间连续多模态监测数据。

这项研究通过同轴湿法纺丝技术构建了无缝多孔传感结构,解决了汗液定向传输与电子同步传递的难题。其环保材料与生物相容性设计支持长期皮肤接触,无线发带系统为远程医疗与急救健康评估提供了可靠平台,将推动实时健康监测技术的革新。

来源:高分子科学前沿

温馨提示:以上内容整理于网络,仅供参考,如果对您有帮助,留下您的阅读感言吧!
相关阅读
本类排行
相关标签
本类推荐

CPU | 内存 | 硬盘 | 显卡 | 显示器 | 主板 | 电源 | 键鼠 | 网站地图

Copyright © 2025-2035 诺佳网 版权所有 备案号:赣ICP备2025066733号
本站资料均来源互联网收集整理,作品版权归作者所有,如果侵犯了您的版权,请跟我们联系。

关注微信