全球最实用的IT互联网信息网站!

AI人工智能P2P分享&下载搜索网页发布信息网站地图

当前位置:诺佳网 > 电子/半导体 > 可编程逻辑 >

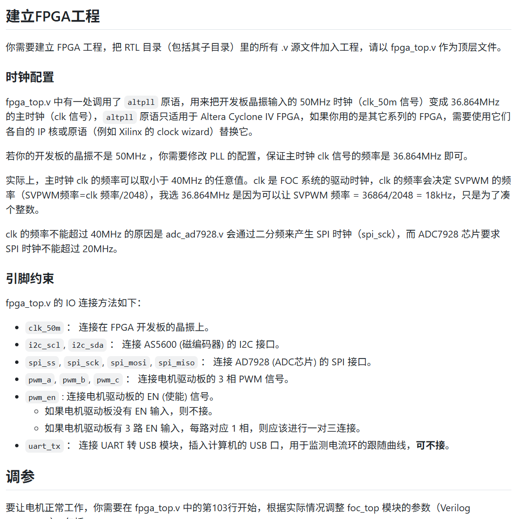
使用Verilog在FPGA上实现FOC电机控制系统

时间:2025-08-21 15:27

人气:

作者:admin

标签:

导读:在自动驾驶、电动滑板车、无人机甚至工业自动化领域,高性能电机控制是不可或缺的核心技术。而如果你对硬件有足够的热情,你会发现:传统用 MCU 实现 FOC(Field-Oriented Control,磁场定...

以下文章来源于Open,作者碎碎思

在、电动滑板车、甚至领域,高性能是不可或缺的核心技术。而如果你对硬件有足够的热情,你会发现:传统用 实现 FOC(Field-Oriend Control,磁场定向控制)也能“搬”到 FPGA 上运行,并大大提升实时性和可扩展性。

605225e8-7aff-11f0-a18e-92fbcf53809c.png

今天我们介绍一个硬核开源项目:FPGA-FOC,它使用 在 FPGA 上实现了完整的 FOC 。

项目简介

基于 FPGA 的磁场定向控制 (FOC),用于驱动永磁同步电机 (PMSM) 或无刷直流电机 ()

FOC控制算法对采样速率和算力提出了一定的要求,使用 FPGA 实现的 FOC 可以获得更好的实时性,并且更方便进行多路扩展和多路反馈协同。

本库实现了基于角度传感器(也就是磁编码器)的有感 FOC,即一个完整的环,可以进行扭矩控制。借助本库,你可以进一步使用 纯FPGA 或 MCU+FPGA 的方式实现更复杂的电机应用。

605d67fa-7aff-11f0-a18e-92fbcf53809c.png

项目名称:FPGA-FOC

作者:WangXuan95

实现语言:Verilog

控制目标:永磁同步电机(PMSM)

项目地址:

https://github.com/WangXuan95/FPGA-FOC

什么是 FOC?

磁场定向控制(FOC)是一种现代矢量控制算法,通过将三相电机电流变换到旋转坐标系,实现对电机转矩和磁通的独立控制,就像控制直流电机一样平滑、精确。

核心流程通常包括:

Clarke 变换(三相 → 两相 αβ)

Park 变换(静态 αβ → 动态 dq)

控制(对转矩与磁通分量独立调节)

逆 Park 和 SVPWM 波形生成

而 FPGA 相比 MCU 在这些高频率、高并发的运算中具有天然优势。

项目结构简析

该项目主要分为以下模块:

606adae8-7aff-11f0-a18e-92fbcf53809c.png

从结构上来看,该项目构建了一个模块化、可独立的完整电机控制架构,具备良好的教学与工程参考价值。

亮点特性

全流程仿真支持

606fbb9e-7aff-11f0-a18e-92fbcf53809c.png

项目内置了多个 testbench,包括对 Park/IPark、SVPWM 及整体系统的测试,初学者可以非常方便地观察波形与理解运行机制。

607cd784-7aff-11f0-a18e-92fbcf53809c.png

细节还原度高

包括 PI 控制器、速度环、电流环 等核心部分都有独立模块定义,清晰可读。

Verilog 写法规范

模块统一,命名清晰,结构良好,便于移植到不同平台或用于 SoC 项目集成。

如何上手运行?

项目链接中有开源的硬件,方便移植使用

https://oshwhub.com/wangxuan/-foc-shield

后续的工程移植及应用,项目链接中很详细:

60864ada-7aff-11f0-a18e-92fbcf53809c.png

总结

FPGA-FOC 是一个兼具工程价值与学习意义的开源 Verilog 项目。如果你对电机控制感兴趣,或想亲手写出一个真实运行的 FPGA 控制系统,不妨从这个项目开始。

温馨提示:以上内容整理于网络,仅供参考,如果对您有帮助,留下您的阅读感言吧!
相关阅读
本类排行
相关标签
本类推荐

CPU | 内存 | 硬盘 | 显卡 | 显示器 | 主板 | 电源 | 键鼠 | 网站地图

Copyright © 2025-2035 诺佳网 版权所有 备案号:赣ICP备2025066733号
本站资料均来源互联网收集整理,作品版权归作者所有,如果侵犯了您的版权,请跟我们联系。

关注微信