全球最实用的IT互联网信息网站!

AI人工智能P2P分享&下载搜索网页发布信息网站地图

当前位置:诺佳网 > 电子/半导体 > 可编程逻辑 >

采用易灵思Ti60F100的Ti60F100I3评估板详解

时间:2025-01-22 11:39

人气:

作者:admin

标签:

导读:简介     TI60F100-DK是一款采用易灵思Ti60F100开发的评估板。 采用底板和核心板分离的方式来实现。单独的核心板主要是考虑有客户可能需要自己定制底板。 特性说明: (1)单TypeC usb不...

64ea57c6-c4cd-11ef-902f-92fbcf53809c.jpg

简介

TI60F100-DK是一款采用易灵思Ti60F100开发的评估板。

采用底板和核心板分离的方式来实现。单独的核心板主要是考虑有客户可能需要自己定制底板。

特性说明:

(1)单TypeC usb不仅支持供电,还同时实现JTAG下载、SOFT JTAG软核调试及UART三个功能;

(2)千兆以太网。支持裕太的YT8531SH,高效稳定。

(3)HDMI输出。LVDS实现HDMI输出,分辨支持1080p@60,HDMI支持音频输出;

(4)外扩Flash。Ti60F100片上Flash为16Mb,而外扩Flash可以根据需要任意扩展;

(5)用户LED。两个;

(6)用户按键。两个;

(7)MIPI扩展。最大支持两组MIPI x4发送,支持1组MIPI x4接收;

(8)LVDS扩展。10对差分对可用于LVDS接收或者发送;

(9)扩展IO。27个IO。

核心板

TI60F100-DK采用底板与核心板分离的结构。用户可以通过核心板外扩自己的外设实现制定功能。以下是核心板的硬件设计说明。核心板主要是把IO引出来。方便客户自己定义功能。

IO座子分别为50Pin和60Pin,可以确保防反插。Pin间距为0.4mm。

核心板尺寸为2.4cm x 2.4cm。

65033cb4-c4cd-11ef-902f-92fbcf53809c.png

652963d0-c4cd-11ef-902f-92fbcf53809c.png

(1)核心板电源

核心板电源包括0.95V,1.8V和1.2V。保证核电压及IO电压供电,1.2V为MIPI Bank电压供电。客户可以根据需要配置Bank电压为1.8V或者1.2V.

(2)时钟

核心板配有一个25M的晶振

编号 时钟频率 管脚名 管脚号 Bank电压 Bank
X1 CLK_25M GPIOL_P_07_CLK0_P F4 1.8V 1A_4B

表1

(3)上电时序

Ti60F100对上电时序是有要求的。Demo板按上电要求进行了配置。

(4)差分对等长处理

核心板做了三组等长的差分对,以备客户进行底板开发时有底板需求。等长为3mil,请确认三组分别等长,组与组之间没有等长关系。

差分对 用作MIPI 用作LVDS 说明


GPIOR_PN_00 MIPI_DATA PLL_RX_CLK MIPI_RX_CLK:说明
该差分对可以用作MIPI RX的时钟;
PLL_RX_CLK:说明
该管脚可以连接
LVDS的参考时钟。
GPIOR_PN_01 MIPI_DATA DATA
GPIOR_PN_02 MIPI_RX_CLK DATA
GPIOR_PN_03 MIPI_DATA DATA
GPIOR_PN_04 MIPI_DATA DATA
GPIOR_PN_05 MIPI_DATA DATA
GPIOR_PN_06 MIPI_DATA DATA
GPIOR_PN_07 MIPI_DATA DATA
GPIOR_PN_08 MIPI_DATA DATA/GCLK
GPIOR_PN_09 MIPI_DATA DATA/GCLK


GPIOR_PN_10 MIPI_RX_CLK DATA/GCLK
GPIOR_PN_11 MIPI_DATA DATA/GCLK
GPIOR_PN_12 MIPI_DATA DATA
GPIOR_PN_13 MIPI_DATA DATA
GPIOR_PN_14 MIPI_DATA DATA


GPIOL_PN_09 MIPI_RX_CLK DATA/GCLK
GPIOL_PN_10 MIPI_DATA DATA/GCLK
GPIOL_PN_11 MIPI_DATA DATA
GPIOL_PN_12 MIPI_DATA DATA
GPIOL_PN_13 MIPI_DATA DATA
GPIOL_PN_18 PLL_RX_CLK

表2

底板

目前底板主要提供了,尺寸为10x8cm

6553bf7c-c4cd-11ef-902f-92fbcf53809c.png

(1)电源

底板通过TypeC USB供电。使用方便简单。另外只需要一个USB线就可以同时实现JTAG下载、softJTAG软核调试及UART。所以在使用上会非常简单。

(2)用户按键

65799f44-c4cd-11ef-902f-92fbcf53809c.png

硬件图片

按键丝印 按键编号 FPGA Name FPGA Num 说明
SW2 KEY0 GPIOR_P_19_PLLIN0 A9 如果使用按键需要J7 Header短接,并且按键与SOFT JTAG共用IO
SW1 KEY1 GPIOR_N_19 A10

表5

658cd9a6-c4cd-11ef-902f-92fbcf53809c.png

(3)用户LED

65a15f20-c4cd-11ef-902f-92fbcf53809c.png

按键编号 FPGA Name FPGA Num 说明
D1 GPIOL_P_11 E2 请注意LED与SOFT JTAG共用IO
D2 GPIOL_N_11 E3

表6

请注意:由于Ti60F100 IO有限,所以LED,按键是和soft JTAG共用IO

(4)板载下载器、SOFT JTAG及UART

底板配有FT4232板载程序配置方案,不需要外挂,所以连线非常简单,稳定性也更好;另外FT4232还可以同时支持UART,所以实现一线三用的功能。

65b6b500-c4cd-11ef-902f-92fbcf53809c.png

Demo板使用下载芯片的第三路作为UART

SIGNAL FPGA Name FPGA Num 说明
UART_RX GPIOR_N_10_CLK9_N C7 UART_RX:FPGA为input;UART_TX:FPGA为output;
UART_TX GPIOR_P_10_CLK9_P D6

表7

易灵思的soc与逻辑不能共用JTAG同时调试,所以需要通过IO模拟JTAG,该demo板,下载芯片可以同时实现JTAG下载及SOFT JTAG高度功能。

SIGNAL FPGA Name FPGA Num 说明
SOFT_TMS GPIOR_P_19_PLLIN0 A9 对于FPGA来说,SOFT_TDO为output,其余为input。使用softJTAG需要把J7短接。
SOFT_TCK GPIOL_N_11 E3
SOFT_TDI GPIOR_N_19 A10
SOFT_TDO GPIOL_P_11 E2

表8

(5)扩展flash

Ti60F100内部自带16Mb的Flash,但是很多客户反馈片上Flash容量偏小,需要扩展。所以底板上提供一个外部GD25LQ64的flash 用于扩展使用,并支持4线。

按键编号 FPGA Name FPGA Num 说明
FLASH_CDI0 GPIOL_P_03 H2 注意,外部扩展flash与合封的flash是共用CCK,CDI0和CDI1.
FLASH_CDI1 GPIOL_P_03 H1
FLASH_CDI2 GPIOL_P_05 G4
FLASH_CDI3 GPIOL_N_05 G3
FLASH_SS_N GPIOT_P_01 A4
FLASH_CCK GPIOL_N_01 J2

表9

65cdf788-c4cd-11ef-902f-92fbcf53809c.png

(6)HDMI输出

底板J3为HDMI输出,分辨率最高支持1080p60,方便画面显示。

SIGNAL FPGA Name FPGA Num 说明
TX_TMDS_CLK_P GPIOR_P_11_CLK8_P D8
TX_TMDS_CLK_N GPIOR_N_11_CLK8_N D9
TX_TMDS_DATA_P2 GPIOR_P_13 C8
TX_TMDS_DATA_N2 GPIOR_N_13 B8
TX_TMDS_DATA_P1 GPIOR_P_14 B9
TX_TMDS_DATA_N1 GPIOR_N_14 B10
TX_TMDS_DATA_P0 GPIOR_P_12 D10
TX_TMDS_DATA_N0 GPIOR_N_12 C10

表9

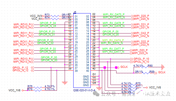
(7)MIPI扩展

在J1座子上预留了10对差分对,可以用于1组4lane的MIPI CSI/DSI接收和1组4lane CSI/DSI发送,也可以用组MIPI CSI/DSI 发送。等长为3mil

65d880b8-c4cd-11ef-902f-92fbcf53809c.png

当该Bank电压配置为1.8V时,可以用作LVDS,最大10对差分对接收或者发送。

PIN PIN
1 3.3V 2 GPIOR_P_08_CLK11_P
3 5V 4 GPIOR_N_08_CLK11_N
5 GND 6 GND
7 GPIOR_P_04 8 GPIOR_P_07
9 GPIOR_N_04 10 GPIOR_N_07
11 GND 12 GND
13 GPIOR_P_01 14 GPIOR_P_05
15 GPIOR_N_01 16 GPIOR_N_05
17 GND 18 GND
19 GPIOR_P_02 20 GPIOR_P_09_CLK10_P
21 GPIOR_N_02 22 GPIOR_N_09_CLK10_N
23 GND 24 GND
25 GPIOR_P_03 26 GPIOR_P_06
27 GPIOR_N_03 28 GPIOR_N_06
29 GND 30 GND
31 GPIOR_P_00_PLLIN0 32 GPIOL_P_10
33 GPIOR_N_00 34 GPIOL_N_10
35 GND 36 GND
37 GPIOL_P_12 38 GPIOL_P_09
39 GPIOL_N_12 40 GPIOL_P_09

表10

MIPI分配规则,当作为发送时,可支持两组MIPI X4发送;当作为接收时,只有紫色一组可以作为接收,因为只有GPIOR_PN_02可以作为接收时钟。下图是同时接有Senosr和屏的图片。

65edc7ac-c4cd-11ef-902f-92fbcf53809c.png

(8)LVDS扩展

在表10中,10对带颜色的差分做都做了等长,底板3mil,核心板3mil。其中GPIOR_PN_00可以用作LVDS时钟接收连接于PLL。在设计中这些差分对所在的Bank默认Bank电压是1.2V,所以如果要用作LVDS需要把该Bank的电压修改成1.8V,也就是贴上R18,断开R17.

请注意MIPI和LVDS是共用IO的。

66290c40-c4cd-11ef-902f-92fbcf53809c.png

(9)GE口

底板提供了三速以太网接口。采用的是裕泰的YT8531SH。

SIGNAL FPGA Name FPGA Num 说明
TX_CLK GPIOL_P_06 G1
TXD0 GPIOL_N_06 F1
TXD1 GPIOL_P_15 C5
TXD2 GPIOL_N_15_TEST_N D5
TXD3 GPIOL_N_18 B2
TX_CTL GPIOL_N_09_MIPI_CKN F2
RX_CLK GPIOL_P_08 E4
RXD0 GPIOL_P_17 B4
RXD1 GPIOL_N_07 F5
RXD2 GPIOL_N_08 E5
RXD3 GPIOL_P_18_PLLIN B3
RX_CTL GPIOL_N_17 C4
MDIO GPIOL_P_13 B1
MDC GPIOL_N_13 C1

表11

(10)加密验证

Ti60F100-DK支持加密验证。VQPS默认10K电阻下拉到地。如果需要验证加密功能,短接J3座子给VQPS供电,加密烧写完成之后再断开J3;如果不需要验证直接把J3断开即可。

663f032e-c4cd-11ef-902f-92fbcf53809c.png

温馨提示:以上内容整理于网络,仅供参考,如果对您有帮助,留下您的阅读感言吧!
相关阅读
本类排行
相关标签
本类推荐

CPU | 内存 | 硬盘 | 显卡 | 显示器 | 主板 | 电源 | 键鼠 | 网站地图

Copyright © 2025-2035 诺佳网 版权所有 备案号:赣ICP备2025066733号
本站资料均来源互联网收集整理,作品版权归作者所有,如果侵犯了您的版权,请跟我们联系。

关注微信