全球最实用的IT互联网信息网站!

AI人工智能P2P分享&下载搜索网页发布信息网站地图

当前位置:诺佳网 > 电子/半导体 > 可编程逻辑 >

基于FPGA的串口UART设计

时间:2024-12-30 14:07

人气:

作者:admin

标签:

导读:在设计过程中只需要关心RS232_TXD和RS232_RXD两个信号, RS232_TXD是数据发送端口,RS232_RXD是数据接收端口。...

大侠好,欢迎来到FPGA技术江湖,江湖偌大,相见即是缘分。大侠可以关注FPGA技术江湖,在“闯荡江湖”、"行侠仗义"栏里获取其他感兴趣的资源,或者一起煮酒言欢。

今天给大侠带来基于FPGA的UART设计,附源码,获取源码,请在“FPGA技术江湖”公众号内回复“UART设计源码”,可获取源码文件。话不多说,上货。

设计背景

串口的出现是在1980年前后,数据传输率是115kbps~230kbps。串口出现的初期是为了实现连接计算机外设的目的,初期串口一般用来连接鼠标和外置Modem以及老式摄像头和写字板等设备。串口也可以应用于两台计算机(或设备)之间的互联及数据传输。由于串口(COM)不支持热插拔及传输速率较低,部分新主板和大部分便携电脑已开始取消该接口。串口多用于工控和测量设备以及部分通信设备中。

串口是串行接口的简称,也称串行通信接口或串行通讯接口(通常指COM接口),是采用串行通信方式的扩展接口。串行接口(Serial Interface)是指数据一位一位地顺序传送。其特点是通信线路简单,只要一对传输线就可以实现双向通信(可以直接利用电话线作为传输线),从而大大降低了成本,特别适用于远距离通信,但传送速度较慢。

通信协议是指通信双方的一种约定。约定包括对数据格式、同步方式、传送速度、传送步骤、检纠错方式以及控制字符定义等问题做出统一规定,通信双方必须共同遵守。串口通信的两种最基本的方式为:同步串行通信方式和异步串行通信方式。

同步串行通信是指SPI(Serial Peripheral interface)的缩写,顾名思义就是串行外围设备接口。SPI是一种高速的全双工通信总线。封装芯片上总共有四根线,PCB布局布线也简单,所以现在很多芯片集成了这个协议。主要用于CPU和各种外围器件进行通信,TRM450是SPI接口。

异步串行通信是指UART(Universal Asynchronous Receiver/Transmitter),通用异步接收/发送。UART是一个并行输入成为串行输出的芯片,通常集成在主板上。UART包含TTL电平的串口和RS232电平的串口。RS232也称标准串口,也是最常用的一种串行通讯接口。RS-232-C 标准对两个方面作了规定,即信号电平标准和控制信号线的定义。RS-232-C 采用负逻辑规定逻辑电平,信号电平与通常的TTL电平也不兼容,RS-232-C 将-5V~-15V 规定为“1”,+5V~+15V 规定为“0”。

设计原理

uart的示意图如下:

a49f77b8-c63d-11ef-9310-92fbcf53809c.png

端口对应的功能表如下:

a4b6ba9a-c63d-11ef-9310-92fbcf53809c.png

在设计过程中只需要关心RS232_TXD和RS232_RXD两个信号, RS232_TXD是数据发送端口,RS232_RXD是数据接收端口。

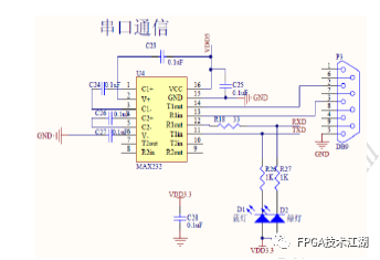
本设计将通过串口建立起计算机和实验板(ZX_1)之间的通信和控制关系,也就是通常所说的上下位机通信。要实现这样的通信,首先需要用到一个外部的电平转换芯片MAX232,其具体配置电路原理图如下:

a4cfb8c4-c63d-11ef-9310-92fbcf53809c.png

解析:

MAX232芯片是美信(MAXIM)公司专为RS-232标准串口设计的单电源电平转换芯片,使用+5v单电源供电。

主要特点:

1、符合所有的RS-232C技术标准;

2、只需要单一+5V电源供电;

3、片载电荷泵具有升压、电压极性反转能力,能够产生+10V和-10V电压V+、V-;

4、功耗低,典型供电电流5mA;

5、内部集成2个RS-232C驱动器

6、高集成度,片外最低只需4个电容即可工作。

本设计还需要分析在通信过程中,UART所对应的数据格式如下:

起始位:线路空闲时为高电平,当截获第一个低电平比特时,则为起始位;

信息位:在起始位之后,按照低位首发原则,顺序发送信息位的最低位到最高位,信息位的宽度可以是4、5、6、7、8中的一个;

奇偶校验位:信息位之后则是一个可选的奇偶校验位,它可以是无校验(NONE)、奇校验(ODD)、偶校验(EVEN)中的任意一个,无校验时,信息位之后就是停止位。奇偶校验是,使得信息位和校验位的所有1的个数保持奇数或者偶数位;

停止位:停止位的长度可以是1、1.5或2中的任意一个,它为高电平;

空闲位:持续的高电平。

波特率:每秒传输的数据位(bit)数为波特率。RS-232-C的波特率可以是50、75、100、150、300、600、1200、2400、4800、9600、19200波特。

通过分析上述的数据格式,在本设计中,将波特率设置为9600,起始位设置为1比特,信息位设置为8比特,奇偶校验位设置为0比特,停止位设置为2比特,空闲位设置为1比特。

因为在设计中只需要关注RS232_TXD和RS232_RXD这两个信号,既然只有两条线,所以只需要关注其数据收发时序即可,时序图如下:

a4e97390-c63d-11ef-9310-92fbcf53809c.png

设计架构

设计总架构图如下:

a50c5cac-c63d-11ef-9310-92fbcf53809c.png

uart_pll模块是一个锁相环,通过50M的外部时钟(ref_clk),倍频得到100M的上游接口的100M系统时钟(sys_clk);divider模块为UART的分频模块,通过用100M的sys_clk作为输入,分频得到波特率为9600的uart_clk时钟。

transmitter模块为串口发送模块,并配合与其对应的trans_fifo发送数据缓存FIFO进行使用,将储存在FIFO中的数据通过RS232-C协议发送出去;

receiver模块为串口接收模块,并配合与其对应的rec_fifo接收数据缓存FIFO进行使用,将储存在FIFO中的数据通过RS232-C协议接收进来;

UART发送器(transmitter)设计

UART发送器的时序如下图:

a51cbe30-c63d-11ef-9310-92fbcf53809c.png

a52ce594-c63d-11ef-9310-92fbcf53809c.png

UART接收器(receiver)设计

根据对UART时序的分析可以得到如下的状态转移表(SMF):

a53c885a-c63d-11ef-9310-92fbcf53809c.png

设计代码

顶层uart_lsm模块代码:

`include "uart_lsm_head.v"


module uart_lsm(ref_clk, global_reset,tdata, twrreq, 
      tfull, rdata, rrdreq, rempty, uart_txd, uart_rxd);


  input ref_clk, global_reset;  //全局时钟复位
  input [7:0] tdata;  //发送fifo输入数据
  input twrreq;  //发送fifo写请求
   output tfull;   //发送fifo输出写满
  output [7:0] rdata;  //接收fifo输出数据
  input rrdreq;   //接收fifo的输入读请求
  output rempty;   //接收fifo的输出入空
   output uart_txd;  //输出发送线信号
  input uart_rxd;  //输入接收线信号


  wire trxd;


  wire [7:0] tf_data, rf_data;
  wire tf_rdreq, tf_empty, rf_wrreq;
  wire sys_clk, uart_clk, rst_n;




  assign rst_n = ~global_reset;


  trans_fifo t_fifo(    //发送fifo
    .data(tdata),
    .rdclk(uart_clk),
    .rdreq(tf_rdreq),
    .wrclk(sys_clk),
    .wrreq(twrreq),
    .q(tf_data),
    .rdempty(tf_empty),
    .wrfull(tfull)
  );


  transmitter trans(   //发送模块
    .clk(uart_clk), 
    .rst_n(rst_n), 
    .empty(tf_empty), 
    .data(tf_data), 
    .rdreq(tf_rdreq), 
    .txd(trxd)
  );


  rec_fifo r_fifo(     //接收fifo
    .data(rf_data),
    .rdclk(sys_clk),
    .rdreq(rrdreq),
    .wrclk(uart_clk),
    .wrreq(rf_wrreq),
    .q(rdata),
    .rdempty(rempty)
  );


  receiver rece(     //接收模块
    .clk(uart_clk), 
    .rst_n(rst_n), 
    .data(rf_data), 
    .wrreq(rfwrreq), 
    .rxd(trxd)
  );


  uart_pll u_pll(         //锁相环产生系统时钟,作用于fifo、divider
    .areset(global_reset),
    .inclk0(ref_clk),
    .c0(sys_clk)
  );


  divider_ebd_1s_mealy   //分频模块分频uart_clk,作用于receiver transmitter
  #(.HW(`DW), .LW(`DW))
  div(
    .clk_in(sys_clk), 
    .rst_n(rst_n), 
    .clk_out(uart_clk)
  );


endmodule

transmitter模块代码:

//uart发送模块LSM(线性序列机)
module transmitter(clk, rst_n, empty, data, rdreq, txd);


  input clk, rst_n;  //输入时钟复位
  input empty;       //来自fifo的输入空标志信号
  input [7:0] data;  //来自fifo的输入数据
  output reg rdreq;  //输出到fifo的读请求
  output reg txd;    //输出发送线信号


  reg [7:0] temp;      //中间寄存器
  reg [7:0] count;    //8位计数


  `define EP 192   //终止符


  always @ (posedge clk or negedge rst_n)
  begin  : lsm_2s1   //线性序列机一段闭节点
    if (!rst_n)   //复位
      count <= `EP;
    else if ((count >= `EP) && !empty)  //计数大于终止符和非空(empty=0)
      count <= 0;
    else if (count < `EP) //计数小于终止符
      count <= count + 1;
  end 


  always @ (posedge clk or negedge rst_n)
  begin  : lsm_2s2  //线性序列机一段闭节点
    if (!rst_n)  //复位
      begin
        txd <= 1;   //发送线为高
        rdreq <= 0;  //读请求为0
        temp <= 0;  //中间寄存器为0
      end 
    else if ((count >= `EP) && !empty) //计数大于终止符fifo为非空,读请求拉高
        rdreq <= 1;
    else 
      case (count)
        0  :  begin
              rdreq <= 0;  //读请求拉低
              txd <= 0;
            end 
        1  :  temp[7:0] <= data[7:0];  //输入数据给中间寄存器
        1*16  :  txd <= temp[0];   //中间寄存器按位给发送线发送
        2*16  :  txd <= temp[1];
        3*16  :  txd <= temp[2];
        4*16  :  txd <= temp[3];
        5*16  :  txd <= temp[4];
        6*16  :  txd <= temp[5];
        7*16  :  txd <= temp[6];
        8*16  :  txd <= temp[7];
        9*16  :  txd <= 1;    //拉高
      endcase     
  end   


endmodule

接收模块receiver代码:

`include "uart_lsm_head.v"


module receiver(clk, rst_n, data, wrreq, rxd);   //uart接收模块LSM(线性序列机)


  input clk, rst_n;  //输入时钟复位
  output reg [7:0] data;  //输出数据
  output reg wrreq;   //输出写请求
  input rxd;    //输入接收线信号


  reg [7:0] count;
  //宏定义
  `define EP   184   //终止符
  `define GET0 24
  `define GET1 `GET0+16
  `define GET2 `GET1+16
  `define GET3 `GET2+16
  `define GET4 `GET3+16
  `define GET5 `GET4+16
  `define GET6 `GET5+16
  `define GET7 `GET6+16
  `define GETW `GET7+16  //wrreq=1
  `define GLRW `GETW+1   //wrreq=0


  always @ (posedge clk or negedge rst_n)
  begin : lsm_2s1   //线性序列机一段闭节点
    if(!rst_n)
      count <= `EP;
    else if((count >= `EP) && !rxd) //rxd=0
      count <= 0;
    else if (count < `EP)
      count <= count + 1;
  end


  always @ (posedge clk or negedge rst_n)
    begin  : lsm_2s2   //线性序列机二段闭节点     
      if(!rst_n)
        begin      
          data <= 0;
          wrreq <= 0;      //写请求为0
        end 
      else
        case(count)
          `GET0  :  data[0] <= rxd;   //将接收的数据通过data输出
          `GET1  :  data[1] <= rxd;
          `GET2 :   data[2] <= rxd;
          `GET3 :   data[3] <= rxd;
          `GET4 :   data[4] <= rxd;
          `GET5 :   data[5] <= rxd;
          `GET6 :   data[6] <= rxd;
          `GET7 :   data[7] <= rxd;
          `GETW :   wrreq <= 1;   //写请求拉高一拍,写进fifo
          `GLRW :   wrreq <= 0;   //一拍后写请求为0
        endcase
    end


endmodule

参数宏的头文件代码

/////uart_lsm_head.v


//////////定义时标////////////
`timescale 1us/1ns


/////////定义设计参数/////////
`define BAUD_RATE 9600   //波特率=9600
`define SYS_CLK 100000000 //系统时钟sys_clk 频率=100M
`define REF_CLK 50000000 //系统时钟ref_clk频率=50M


//////////使用宏自动计算的诸参数////////////
`define TBAUD_RATE (1000000.0/`BAUD_RATE)//波特率周期
`define UART_CLK (16*`BAUD_RATE)        //uart_clk 等于16倍波特率
`define TUART_CLK (1000000.0/`UART_CLK) //uart_clk周期
`define TEN_TUART_CLK (10.0*`TUART_CLK) //10倍uart_clk周期
`define TUART_CLK100 (100.0*`TUART_CLK) //100倍uart_clk周期


`define TUART_CLK_HALF (`TUART_CLK/2.0) //uart_clk半周期
`define TREF_CLK (1000000.0/`REF_CLK)  //参考时钟周期
`define TREF_CLK_HALF (`TREF_CLK/2.0)  //参考时钟半周期


//////////使用宏自动计算的分频数(占空比50%)////////////
`define DW (`SYS_CLK/(2*`UART_CLK))

仿真测试

transmitter(发送)模块的测试代码:

`include "uart_lsm_head.v"


module transmitter_tb;


  reg clk, rst_n;
  reg empty;
  reg [7:0] data;
  wire rdreq;
  wire txd;
  
  reg [7:0] temp;


  transmitter transmitter_dut(
      .clk(clk),
      .rst_n(rst_n),
      .empty(empty),
      .data(data),
      .rdreq(rdreq),
      .txd(txd)
    );


  initial begin
    clk = 1;
    rst_n = 0;
    data = 0;
    empty = 1;
    temp = 0;
    #200.1 rst_n = 1;
    
    #200.1 empty=1;temp=8'h55;
    #`TBAUD_RATE
    data[0] = temp[0];  //发送第一个信息位(LSB)
    #`TBAUD_RATE
    data[1] = temp[1];
    #`TBAUD_RATE
    data[2] = temp[2];
    #`TBAUD_RATE
    data[3] = temp[3];
    #`TBAUD_RATE
    data[4] = temp[4];
    #`TBAUD_RATE
    data[5] = temp[5];
    #`TBAUD_RATE
    data[6] = temp[6];
    #`TBAUD_RATE
    data[7] = temp[7];
    #`TBAUD_RATE
    empty = 0;  
    #2000 $stop;    
    end
  
  always #`TUART_CLK_HALF clk = ~clk;
  
endmodule 

receiver(接收)模块的测试代码:

`include "uart_lsm_head.v"


module receiver_tb;


  reg clk, rst_n;
  reg rxd;
  wire [7:0] data;
  wire wrreq;
  
  reg [7:0] temp; //8位的中间寄存器,产生激励
  
  receiver receiver_dut(
    .clk(clk),
    .rst_n(rst_n),
    .data(data),
    .wrreq(wrreq),
    .rxd(rxd)
  );
  
  initial begin
    clk = 1;
    rst_n = 0;
    temp = 0;
    rxd = 1;
    #`TEN_TUART_CLK  //*代表异步 //10倍uart_clk周期
    rst_n = 1;
    
    #`TEN_TUART_CLK  //启动一个停止位  
    rxd = 0;  
    temp = 8'h55;  
    #`TBAUD_RATE    //数据使用波特率的周期
    rxd = temp[0];  //发送一个信息位(LSB)
    #`TBAUD_RATE
    rxd = temp[1];
    #`TBAUD_RATE
    rxd = temp[2];
    #`TBAUD_RATE
    rxd = temp[3];
    #`TBAUD_RATE
    rxd = temp[4];
    #`TBAUD_RATE
    rxd = temp[5];
    #`TBAUD_RATE
    rxd = temp[6];
    #`TBAUD_RATE
    rxd = temp[7];   //发送最后一个信息位(HSB)
    #`TBAUD_RATE
    rxd = 1;
    
    #`TUART_CLK100 $stop;   //100倍uart_clk周期
  end
    
  always #`TUART_CLK_HALF clk = ~clk;  // uart_clk 的时钟,使用uart_clk的半周期


endmodule 

仿真图:分别为发送和接收做仿真测试。

发送的仿真波形如下:

a571ac42-c63d-11ef-9310-92fbcf53809c.png

接收的仿真波形如下:

a58f1fca-c63d-11ef-9310-92fbcf53809c.png

根据以上两个仿真波形,可以发现设计是正确的,之后则可利用串口猎人的上位机软件,实现自发自收。

温馨提示:以上内容整理于网络,仅供参考,如果对您有帮助,留下您的阅读感言吧!
相关阅读
本类排行
相关标签
本类推荐

CPU | 内存 | 硬盘 | 显卡 | 显示器 | 主板 | 电源 | 键鼠 | 网站地图

Copyright © 2025-2035 诺佳网 版权所有 备案号:赣ICP备2025066733号
本站资料均来源互联网收集整理,作品版权归作者所有,如果侵犯了您的版权,请跟我们联系。

关注微信