全球最实用的IT互联网信息网站!
AI人工智能P2P分享&下载搜索网页发布信息网站地图
今日看点丨ASML今年将向台积电、三星和英特尔交
阅读全文2024-06-06
35.1 RJ11浪涌保护方案
阅读全文2024-05-24
电磁干扰(EMI)的存在方式和类型简析
阅读全文2024-05-23
复旦大学芯片院在高速低EMI功率集成电路设计领
阅读全文2024-05-20
补偿EMI滤波器X电容对有源PFC功率因数的影响
阅读全文2024-05-11
【技术干货】共模电感的应用分类与选型
【电磁兼容技术案例分享】某产品因环境设备干
阅读全文2024-05-09
这几招教你解决PCB设计中的电磁干扰(EMI)问题
阅读全文2024-05-08
今日看点丨英飞凌将向小米 SU7 供应碳化硅功率模
阅读全文2024-05-07
同轴线缆和屏蔽线的屏蔽效能测试方法
阅读全文2024-04-30
技术干货 | 深度解读GB/T 45086.1-2024 EMC部分
电磁兼容(EMC)对系统效能的影响:技术
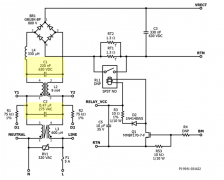
TPSF12C1 用于单相系统的共模有源 EMI 滤波
案例70:PCB布线不合理造成网口雷击损坏
CPU | 内存 | 硬盘 | 显卡 | 显示器 | 主板 | 电源 | 键鼠 | 网站地图
Copyright © 2025-2035 诺佳网 版权所有 备案号:赣ICP备2025066733号 本站资料均来源互联网收集整理,作品版权归作者所有,如果侵犯了您的版权,请跟我们联系。